Среда
18.03.2026
12:38
Поиск
Вход на сайт
Статистика

Top.Mail.Ru
Друзья сайта
Flag Counter
Теги
чертежи дерево журнал сам Домашняя Лаборатория 2007 CD4049 электроника Delay NE555 CD4017 судомоделизм примочки гитара 555 Amp LM386 усилитель VerifiedGRECHA блок питания схемы Парусник Мастерок генератор синтезатор JFET VCO CD40106 LFO электрогитара эффекты педали boss Tremolo Sequencer distortion preamp секвенсор Verified MXR Pedal boost overdrive Pedals fuzz bass COLORSOUND Compressor TL072 drum
Коллекция работ и идей. Всё своими руками.
[ Обновленные темы · Новые сообщения · Участники · Правила форума · Поиск · RSS ]
  • Страница 1 из 1
  • 1
ПРИМЕРЫ ПРИМЕНЕНИЯ МИКРОСХЕМ LM3914...LM3916
MolierДата: Четверг, 15.05.2025, 19:45 | Сообщение # 1
Генерал-лейтенант
Группа: Администраторы
Сообщений: 607
Репутация: 0
Статус: Offline


ПЕРЕЙТИ НА САЙТ  https://vpayaem.ru/circuits_lm3914.html
Прикрепления: 8001049.gif (24.2 Kb)
 
MolierДата: Четверг, 01.01.2026, 13:57 | Сообщение # 2
Генерал-лейтенант
Группа: Администраторы
Сообщений: 607
Репутация: 0
Статус: Offline
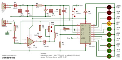
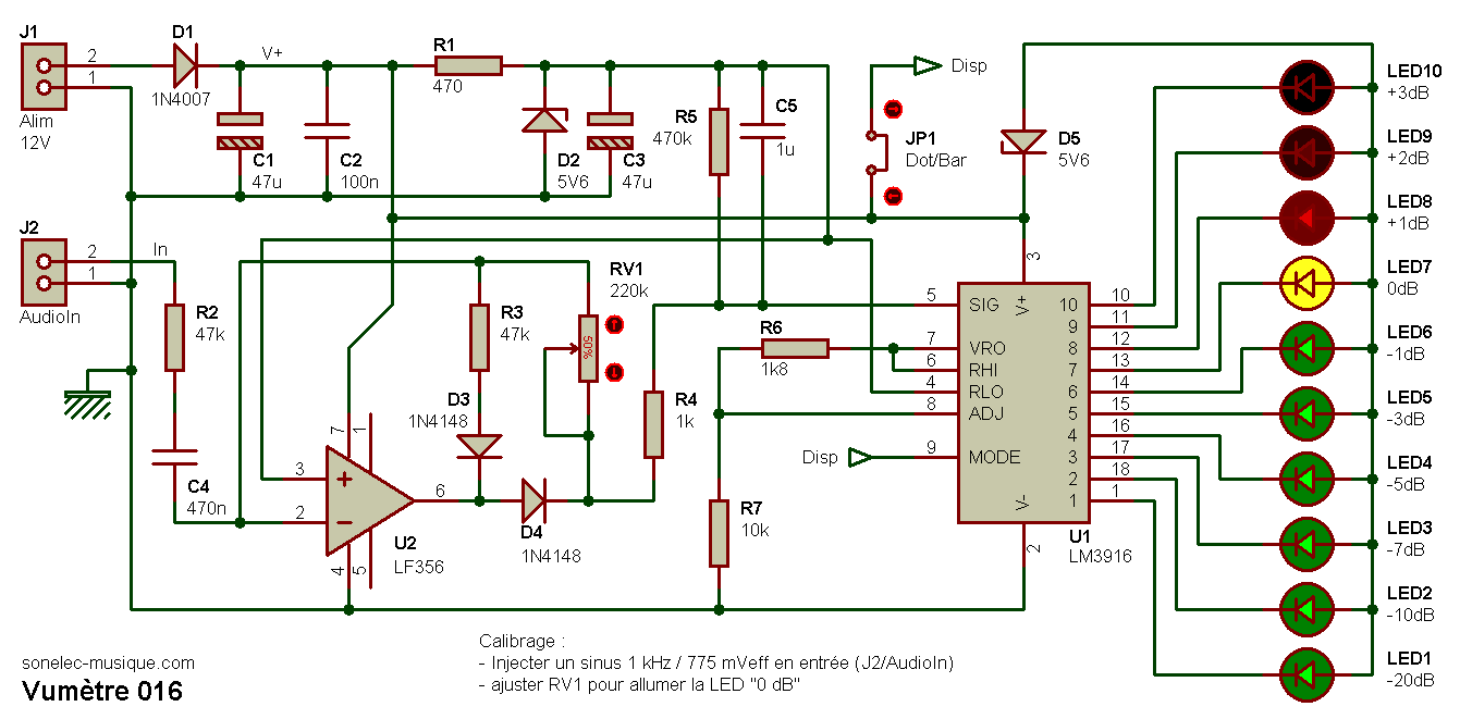
Ce vumètre est un classique du genre, puisque basé sur le LM3916 qui une variante "audio" des célèbres LM3914 et LM3915.






ИСТОЧНИКhttps://www.sonelec-musique.com/electro....16.html
Прикрепления: 3998475.gif (20.2 Kb) · 4334795.gif (30.5 Kb)
 
MolierДата: Среда, 18.02.2026, 16:50 | Сообщение # 3
Генерал-лейтенант
Группа: Администраторы
Сообщений: 607
Репутация: 0
Статус: Offline
Светодиодный индикатор уровня в стиле ретро






ОПИСАНИЕ на САЙТЕ
Прикрепления: 1096751.jpg (17.2 Kb) · 6640941.jpg (61.6 Kb) · 8100165.jpg (32.7 Kb) · 6604211.jpg (11.8 Kb) · 1102151.jpg (67.6 Kb)
 
  • Страница 1 из 1
  • 1
Поиск: