Две схемы Фэйзера для электрогитары из доступных деталей
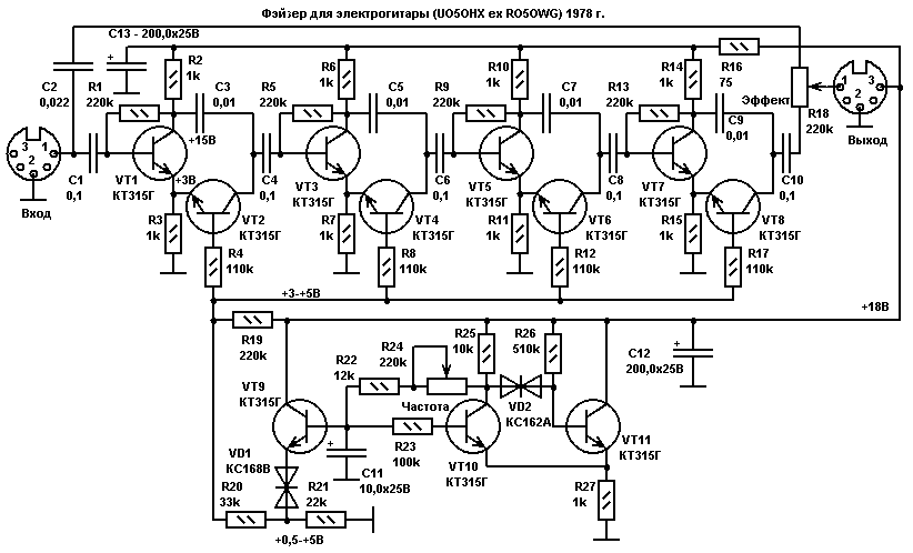
В отличие от распространенных в ту пору схем на полевых транзисторах, моя схема не содержала дефецитных деталей. Несмотря на это проникновение пилообразного сигнала управления на выход приставки не прослушивалось. Питание +18 вольт бралось из усилителя к которому приставка и подключалась. 1978 г.

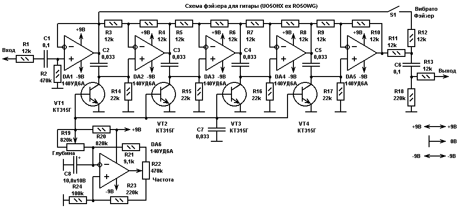
Приставка для электрофицированых музыкальных инструментов позволяет получить эффект фазовращателя, при замкнутом ключе S1, или эффект частотного вибрато при разомкнутом. Эффект вибрато заметнее при повышенных частотах генератора треугольного напряжения DA6. Напряжение питания +9В и -9В берутся от блока питания “комбика” в который приставка и встроена.

схемы с сайта https://cxem.net/
Источник: https://cxem.net/ |