Гитарный буфер
Буфер для электрогитариста — это устройство, обладающее высоким входным сопротивлением (сотни kOm), низким выходным сопротивлением (единицы kOm) и небольшим усилением по напряжению. Буфер на входе гитарного эффекта позволяет минимально нагрузить выход с гитары и не испортить его, а буфер на выходе позволяет не бояться длинных кабелей в качестве нагрузки.

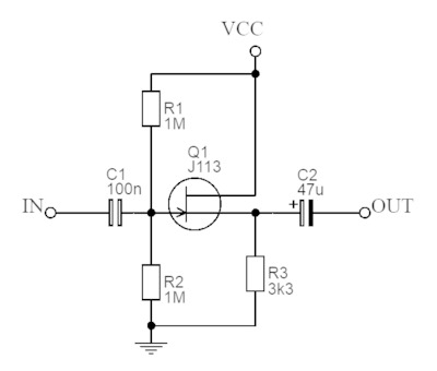
Буфер на JFET
печатная плата

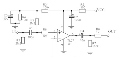
Буфер на TL071
печатная плата
|