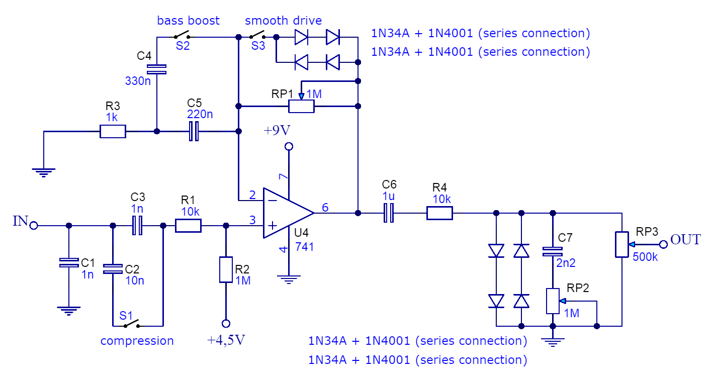
MXR Distortion Plus MOD

Вот некоторые из модов, которые можно сделать с педалью MXR Distortion Plus:
-Используйте однополюсный переключатель, чтобы задействовать конденсатор .01uf параллельно с конденсатором C2 .001uf. Это даст возможность управлять больше/меньше компрессией и тональностью. -Для более агрессивного звука можно заменить конденсатор С2 c .01uf на .047uf.
-Добавьте однополюсный переключатель вокруг C3, чтобы иметь возможность добавлять больше баса, добавим еще конденсатор на .33uf параллельно с C3.
-Замените резистор R2 на 1K и конденсатор C3 на .22uf — тем самым увеличив агрессивность звука.
-Замените R4 на переменный резистор в 1mOm, для лучшей регулировки усиления.
-Добавьте однополюсный выключатель параллельно с диодами и резистором R4. Можно использовать как диоды 1n34a и 1N4001, так и подобные.
-Измените диоды D1 и D2 на диоды 1n34a и 1N4001 или подобные в серии — это улучшит динамику.
-Замените С5 на .0022uf и соедините последовательно с переменным резистором в 1mOm — это даст возможность регулировать тембр.
Оригинал статьи, источник.

Источник: https://cubozoa.ru/blog/%D0%BC%D0%BE%D0%B4-%D0%BF%D0%B5%D0%B4%D0%B0%D0%BB%D0%B8-mxr-distortion-plus/ |