Воскресенье
08.03.2026
07:05
Категории раздела
Электроника [131]
Очумелые ручки [45]
Гитарные педали эффектов [26]
Синтез звука [2]
Компьютеры и др. [20]
Судомоделизм [11]
Работа с деревом [9]
Поделки из бумаги [8]
Чертежи и схемы [24]
Data Sheets [20]
Разное [8]
Поиск
Вход на сайт
Статистика

Top.Mail.Ru
Друзья сайта
Flag Counter
Теги
чертежи дерево журнал сам Домашняя Лаборатория 2007 CD4049 электроника Delay NE555 CD4017 судомоделизм примочки гитара 555 Amp LM386 усилитель VerifiedGRECHA блок питания схемы Парусник Мастерок генератор синтезатор БП JFET VCO CD40106 электрогитара эффекты педали boss Tremolo Sequencer distortion preamp секвенсор Verified MXR boost overdrive Pedals fuzz bass COLORSOUND Compressor TL072 TDA2822 drum
Коллекция работ и идей. Всё своими руками.

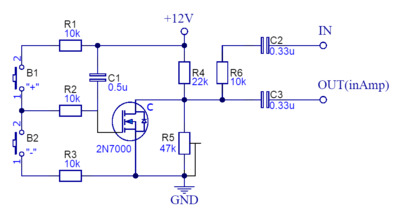
Простой регулятор громкости двумя кнопками

Простой регулятор громкости двумя кнопками

 

Перечень деталей

резисторы:
R1 - 10k
R2 - 10k
R3 - 10k
R4 - 22k
R5 - 47k подстроечный
R6 - 10k

конденсаторы:
C1 - 500nF
C2 - 330nF
C3 - 330nF

транзистор:
2N7000

 

Категория: Электроника | Добавил: Molier (09.10.2025)
Просмотров: 32 | Комментарии: 1 | Теги: КП304, КП301, 2N7000 | Рейтинг: 0.0/0


Похожие статьи :
Добавлять комментарии могут только зарегистрированные пользователи.
[ Регистрация | Вход ]