Простой УКВ ЧМ радиопередатчик на одном транзисторе (П416, ГТ313)
Приведена простая схема УКВ ЧМ (FM) радиопередатчика, который выполнен на одном транзисторе и содержит минимум деталей, может быть подключен к внешнему источнику сигнала: плееру, смартфону, звуковой карте и т.п.
Данный УКВ передатчик работает с частотной модуляцией (ЧМ) в радиовещательном диапазоне 87,5-108 МГц . Выходная мощность передатчика на нагрузке 75 Ом составляет примерно 300 мВт. Дальность действия при резонансе составляет примерно 1 км.
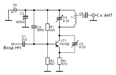
Принципиальная схема
Режим работы транзистора VT1 по постоянному току задаётся резисторами R1, R2 и R3. Резисторы R1 и R2 образуют делитель напряжения. Нагрузкой транзистора является колебательный контур L1C3. Во время подачи питания на передатчик, в контуре L1C3 создаются затухающие колебания.
Далее эти ВЧ колебания беспрепятственно проходят через конденсатор обратной связи C2 и поступают на базу транзистора VT1 и усиливаются.
С транзистора усиленные ВЧ колебания поступают в нагрузку – контур L1C3 и, попадая в резонанс с собственными колебаниями контура, снова подаются на базу транзистора через конденсатор С2. Так продолжается непрерывно, пока к передатчику присоединен источник питания и цепь замкнута.
Модулирующее напряжение через конденсатор С1 поступает на базу транзистора VT1. Данное напряжение вызывает изменение ёмкости эмиттерного перехода транзистора VT1 и, тем самым, осуществляется частотная модуляция. Таким образом, транзистор VT1 выполняет функции генератора ВЧ и модулятора радиочастоты.

Принципиальная схема простого УКВ ЧМ (FM) радиопередатчика на транзисторе П416.
Катушка индуктивности L1 - бескаркасная, намотку выполняем на сверле диаметром 7мм, на нем наматывается катушка проводом ПЭВ или ПЭЛ диаметром 0,8-1,0 мм. Катушка L1 содержит 5 витков. Шаг намотки 1 мм.
Транзистор П416Б можно заменить на другой высокочастотный - ГТ308А Б В, ГТ313Б, КТ315Г(n-p-n). Лучше всего применить транзистор ГТ313Б поскольку он обладает более расширенным коэффициентом усиления по току (20-250).
Рабочая частота передатчика выбирается конденсатором С3. А мощность и качество частотной модуляции конденсатором С4. Антенна подключается ко второму витку сверху и может быть типа “Волновой Канал” c коэффициентом усиления 1,35. Питается такая антенна по коаксиальному кабелю типа RG-6U с волновым сопротивлением 75 Ом.
Конденсатор С6 устраняет фон переменного тока, если передатчик питается от стабилизированного источника питания. Если же питание производится от батареи типа “Крона”, то конденсатор С6 следует исключить. Потребляемый передатчиком ток составляет лишь 0.4 мА.
АВТОР
Евгений Лапин, г. Верхний Тагил. lapinattn@mail.ru.
Источник: https://samodelkin.do.am/blog/prostoj_ukv_chm_radioperedatchik_na_odnom_tranzistore_p416_gt313/2026-01-24-205 |