Сустэйн и овердрайв эффекты для электрогитары
Один из интересных видов обработки звукового сигнала электрогитары – это сжатие или компрессирование. Наиболее часто используется термин компрессор, хотя это и достаточно узкое понятие данного вида обработки. Компрессор “сжимает” сигнал, уровень которого превышает определенный порог. По принципу действия он похож на обычный ограничитель, но с существенно меньшими искажениями. Существует великое множество различных компрессоров, как статических, так и динамических, а также их комбинации, например компрессор-лимитер.
Один из вариантов приставки для электрогитары, выполняющей функции динамического компрессора, – сустэйн. В отличие от обычного компрессора, она “следит” за уровнем сигнала. При высоком уровне она его ослабляет, а при низком – усиливает. Вроде бы все достаточно просто, но сигнал инструмента зависит от многих факторов: самой гитары, датчиков (звукоснимателей), игры, манеры исполнения. Все это порождает резкие изменения уровня сигнала, которые очень сложно адекватно отследить. Ко всему этому следует еще добавить большое различие в амплитуде и длительности звучания первой и шестой струны.
Для более полного понимания принципа работы подобных устройств рассмотрим две схемы. Это динамические компрессоры фирм MXR и DOD.
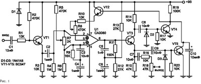
На рис. 1 изображена “классическая” схема динамического компрессора фирмы MXR, выполненная на операционном усилителе с изменяемым коэффициентом усиления. Сигнал с электрогитары через разделительный конденсатор подается на эмиттерный повторитель VT1 и далее на вход усилителя U1. Усиленный сигнал поступает на фазоинвертор, выполненный на транзисторе VT3. Он необходим для того, чтобы получить два сигнала, одинаковые по амплитуде, но сдвинутые по фазе на 180° во всем звуковом диапазоне. Далее сигнал подается для пикового детектирования на транзисторы VT4 и VT5, которые выполняют роль ключей. Таким образом осуществляется двухполупериодное выпрямление сигнала, уровень которого зависит от величины входного. После фильтрации конденсатором С10, амплитудная огибающая сигнала через транзистор VT2 поступает на управляющий вход микросхемы U1. Таким образом, при сильном сигнале на входе будет происходить ослабление сигнала на выходе, и наоборот.

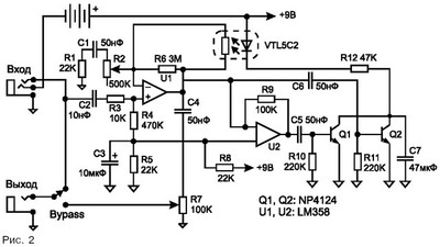
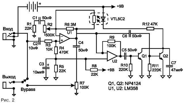
Другой вариант компрессора фирмы DOD показан на рис. 2. Здесь в качестве управляющего элемента применена резистивная оптопара. В некоторых моделях вместо светодиода используются малоинерционные лампочки накаливания. Если у кого-нибудь возникнут проблемы с приобретением оптопары, то ее несложно изготовить самостоятельно. Важно лишь то, чтобы в ней обязательно использовался фоторезистор, а не фотодиод или фототранзистор. В качестве излучателя можно использовать малогабаритную лампочку СМН 6,3 В 20 мА. Для этого нужно уменьшить резистор R12 до сопротивления 150 Ом. Всю эту конструкцию необходимо поместить в светонепроницаемый корпус.

Принцип работы этого компрессора схож с предыдущим. Только роль инвертора сигнала здесь выполняет каскад на операционном усилителе U2. При снятии сигнала с входа и выхода этого каскада мы имеем тот же парафазный сигнал, что и в предыдущем устройстве.
В заключение, вашему вниманию предлагается собственная разработка автора. Помимо простоты и хорошей повторяемости, она необычна еще тем, что сочетает в себе две функции – сустэйн и овердрайв. Остановимся более подробно на описании работы самой схемы и назначении деталей.

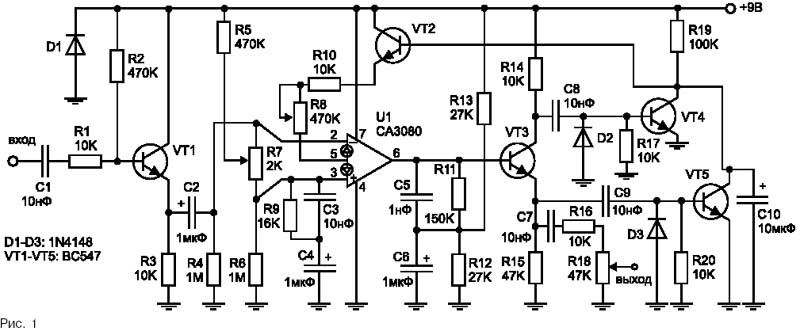
Сигнал с электрогитары поступает на вход схемы (резистор R1). Параллельно резистору подключен конденсатор C1, который выполняет роль фильтра, срезающего частоты за пределами звукового диапазона. Это, как правило, радиочастоты, способные нарушить нормальную работу приставки. Далее, через управляемый делитель напряжения, состоящий из резистора R2 и транзистора VT1, сигнал через конденсатор С3 поступает на вход усилителя U1. Линейный режим усилителя обеспечивается подачей половины напряжения питания при помощи резисторов R6 и R7 через резистор R8 на неинвертирующий вход операционного усилителя. Коэффициент усиления задается соотношением R10/(R3+R4). Чувствительность можно менять плавно при помощи потенциометра R3 (Gain). Она подбирается в процессе игры и зависит от типа гитары. Гитарный регулятор громкости при этом должен находиться в полностью открытом состоянии. Так как это неинвертирующий каскад, было бы правильно добавить в формулу +1, но для удобства этой поправкой можно пренебречь.
Схема имеет также регулятор тембра (Tone) C9R16 и регулятор уровня (Volume) R17. После усиления сигнал разделяется на две части, одна из которых поступает на двухсторонний ограничитель D1 D2. Другая поступает на пиковый детектор, выполненный на транзисторе VT2. Режим этого детектора можно изменять при помощи потенциометра R13 (Mode). Когда его величина минимальна, работает только сустэйн. При максимальной величине получается режим сустэйн + овердрайв. Это достигается изменением порога выпрямления. При увеличении этого порога уменьшается управляющее напряжение на транзисторе VT1. Одновременно растет и выходное напряжение сигнала, достигая уровня ограничения диодами D1, D2. Происходит “обогащение” сигнала гармониками – эффект овердрайв.
После фильтрации конденсатором С8, управляющее напряжение через резистор R18 поступает на базу транзистора VT1. Помимо фильтрации выпрямленного напряжения, этот конденсатор, вместе с резисторами R15, R18, а также внутренними сопротивлениями транзисторов VT1 и VT2, формирует времена атаки и затухания. Для этого варианта схемы они подобраны оптимально. Даже при игре на инструменте с использованием медиатора, звук сохраняет первичный рисунок атаки, в результате чего пропадает “стерильность” и “ватность” звучания, присущая многим другим компрессорам. Послезвучие (затухание) получается плавным и тягучим, без каких либо заметных искажений. Конечно, это выполняется только в том случае, если потенциометр R13 выставлен в режиме сустэйн.
Транзистор VT1 выполняет роль изменяемого сопротивления, и при повышении сигнала ослабляет его на входе усилителя. Для адаптации к частотной характеристике электрогитары и получения более ровного по длительности звучания всех струн, номиналы конденсаторов С2, С3, С4, С6 выбраны относительно небольшими.
Схема не критична к типу используемых транзисторов. Желательно, чтобы VT1 был малошумящий. Из доступных это транзисторы КТ3102Е (Ж, Д). В качестве операционного усилителя подойдет и К140УД6, 7 (608, 708), правда шумы при этом немного возрастут. Схема начинает работать при уровне входного сигнала 1,5 мВ, поэтому надо уделить тщательное внимание экранированию как гитары, так и самой приставки. Даже малейший “фон” во время затухания струны станет очень заметным за счет “вытягивания” усиления сустэйном.
Автор статьи: Александр Воробьев, опубликовано в журнале Схемотехника
ОРИГИНАЛ СТАТЬИ:
 
источник
Источник: https://amy.ru/elektronika/sustejn-i-overdrajv-effektyi-dlya-elektrogitaryi.html |