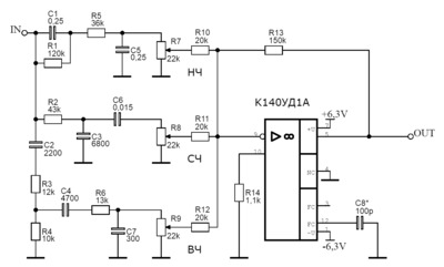
Трехполосный регулятор тембра на микросхеме К140УД1А
Трехполосный регулятор тембра выполнен на базе инвертирующего сумматора на ОУ К140УД1А и предназначен для работы в высокачественных усилителях НЧ.
Основные технические характеристики регулятора:
Максимальный коэффициент передачи в полосе частот - 20...20000;
Гц при неравномерности АЧХ 0,5дБ = 1;
Максимальная амплитуда выходного напряжения, В - 3,3;
Отношение сигнал/шум при входном напряжении 1В , дБ = 76;
Коэффициент гармоник, % - 0,1.

Устройство состоит из трех RC-фильтров и суммирующего их выходные напряжения инвертирующего сумматора на ОУ А1.
Фильтр R1C1R5C5R7 выделяет низкочастотные составляющие сигнала, R2C3C6R8 - среднечастотные, а C2R3R4C4R6C7R9 -высокочастотные. Частоты раздела фильтров примерно 150 и 5000 Гц. Уровни сигналов, поступающих на вход ОУ А1, регулируют переменными резисторами R7 - R9.
Для повышения плавности регулирования номиналы резисторов R10 - R12 выбраны близкими к номиналам переменных резисторов R7 - R9. В регуляторе тембра можно использовать любые ОУ серий К140 и К153, разумеется, с соответствующими цепями коррекции и напряжениями питания.
Переменные резисторы R7 - R9 группы В. При необходимости число полос регулирования тембра может быть уменьшено или увеличено. Однако оно не должно превышать 5...6, так как иначе из - за недостаточно высокой добротности RC-фильтров их АЧХ будут излишне перекрываться, что ограничит возможность регулировки тембра в соседних полосах.
Оригинал статьи

Стр. 44 журнала «Радио» № 11 за 1982 год
Источники:
Николаев А.П., Малкина М.В. - 500 схем для радиолюбителей. 1998, 143 с.
Источник: https://samodelkin.do.am/_ph/7/2/81799229.jpg?1763581043 |