Овердрайв Hawk-Drive

Как известно всем, причастным к миру электрогитары, и даже многим другим, современный гитарист без педалей эффектов ("примочек") никуда, а самым распространенным эффектом является т.н. перегруз. Вариаций его тьмы и тьмы. Тут на вкус и цвет, как говорится, все фломастеры несъедобные и каждый добивается своего звука, как может: перегружает ламповый усилитель, используя бустер или "грелку" (или не используя), играет через примочку, имитирующую перегруженный усилитель, пользуется цифровым (или аналоговым, есть и такие) процессором эффектов...
По поводу способов получения эффекта перегруза и его конкретных технических реализаций существует множество мнений, ведется множество споров. Существуют тут, как и положено, даже свои мифы и легенды, особенно среди людей далеких от техники, но все это сводится, так или иначе, к одному - желанию добиться своего неповторимого звучания, и тут-то гитарист-паяльщик имеет неоспоримые преимущества, поскольку может и готовую примочку доработать и свою собственную спаять, а может даже придумать и спаять то, что подходит лично ему.
Собственно, по последнему пути я и пошел, перепробовав много готовых и самодельных устройств, поскольку всегда что-то не сходилось: то звук нравится, но чего-то не хватает в эргономике, то и в звуке даже что-то немного не то, какой-то нужной изюминки нет, в общем, не хватает пресловутых "перламутровых пуговиц".
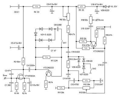
Итак, долго сказка сказывается, да еще медленнее дело делается, поэтому, опустив историю всего тернистого пути, породившего описываемый в статье агрегат, приступим сразу к рассмотрению схемы.

В основе тут ничего сложного нет. Всего три транзисторных каскада, причем, к собственно перегрузу последний не имеет ни какого отношения, он просто компенсирует падение громкости на регуляторе тона, а весь звук формируют первые два каскада, причем, второй в гораздо большей степени, чем первый и главные "изюминки" в нем.
Но начнем с начала, то есть со входа. Во входном каскаде устройства использован полевой транзистор, что обеспечивает высокое входное сопротивление (целый 1МОм, задается резистором R1, можно и больше делать, хоть 5МОм, хоть 10) и, одновременно, достаточное усиление сигнала по напряжению (в отличие от популярных в свое время эмиттерных повторителей на входах примочек). Сигнал подается напрямую на затвор полевого транзистора (безо всяких разделительных конденсаторов), заодно теряя ненужные высокие частоты, шунтируемые конденсатором С1, что позволяет играть на гитаре через примочку без паразитного во всех смыслах аккомпанемента радио (у меня, например, гитара "настроена" на Радио Шансон, да что там гитара, вся не предназначенная для приема радиостанций аппаратура "настроена" на него). Для транзистора, используемого в этом каскаде важным параметром является напряжение отсечки, остальное второстепенно. Желательно, чтобы оно было поменьше - тогда транзистор сам начнет искажать сигнал (особенно если у вас гитара с хамбакерами и "выхлоп" у нее большой) и придавать звуку окраску, что особенно ценно при малых уровнях искажений (ручка "gain" в минимуме или близко к нему), когда последующие диодные ограничители почти не оказывают влияния. Получается тот же эффект, как если бы вы раскачивали свой гитарный усилитель "грелкой", а не обычным бустером. Я поставил тут свой любимый КП303А, но можно использовать и любой другой, например, ходовой J201. Истоковый резистор шунтирован конденсатором (у автора танталовым) емкостью 1мкФ, поэтому каскад лучше усиливает частоты выше 150Гц, что придает звуку яркость и читаемость (одно из основных правил "перегруза" - убрать лишние басы), но чтобы звук не был слишком ярким ("звякающим") в обратную связь каскада между затвором и стоком включен конденсатор емкостью 47пФ, который немного прибирает излишние на слух высокие частоты, с ним звук становится немного помягче. С резистором R3 все просто. Стоящая рядом с ним звездочка говорит о том, что резистор надо подбирать и делать это следует до тех пор, пока на стоке VT1 не будет напряжения примерно равного половине питания (на самом деле, плюс-минус километр и заработает все даже без подбора, просто так делать правильнее). Если номинал будет сильно отличаться от указанного в схеме, не пугайтесь, это от того, что у полевых транзисторов велик разброс параметров.
Для развязки по питанию первого каскада применен фильтр R4C6C5, сопротивление резистора в нем может быть в диапазоне 10... 100 Ом (меньше - не будет толку, больше - излишне посадит напряжение).
Раскачавшись по амплитуде и приобретя окраску после прохождения первого каскада, сигнал встречает на своем пути конденсатор С4. Он непривычно малой для аудиосхем емкости (даже для гитарных схем) и его назначение, помимо прочего, в том, чтобы не пустить лишние низкие частоты на вход второго каскада (можете посмотреть схему Krank Distortus, там на входе тоже стоит конденсатор сравнимого номинала и ровно по той же причине). Автор остановился на номинале 2200пФ, подобрав его на свой вкус. Вообще же, номинал этого конденсатора следует выбирать в диапазоне 1500... 6800пФ. Меньше - звук станет плоским "верхастым", больше - появится много НЧ, второй каскад станет ими захлебываться и звук будет не столько овердрайвовым, сколько фуззовым (но вполне "рабочим", так что, если вам, наоборот, этого и надо, то пробуйте, можно даже поставить переключатель на несколько положений или сделать регулятор на переменном резисторе и двух конденсаторах сильно разной емкости).
Второй каскад построен на биполярном транзисторе. В цепи его обратной связи кроме резистора R7 и конденсатора С7 притаилась цепочка встречно-параллельных диодов VD1-5, которая через конденсатор С8 и тумблер SA1 подключается между базой и коллектором транзистора. В случае, когда тумблер разомкнут каскад просто усиливает сигнал и искажением сигнала занимаются диоды, подключенные к его выходу (о них далее). При замыкании же SA1 цепочка диодов начинает ограничивать сигнал, но делает это неравномерно по частоте, потому что конденсатор С8 (как и любой его собрат) пропускает сигнал тем хуже, чем ниже частота, в результате низкочастотная составляющая сигнала на выходе каскада оказывается искаженной в меньшей степени, чем высокочастотная, что идет на пользу звуку (делая его более артикулированным, чем если бы весь частотный диапазон искажался одинаково), а в общем реализует эффект мягкого овердрайва, позволяющий без "грязи" играть полными аккордами, пользоваться арпеджиато и т.д.. Почему так много диодов, а не два-три, как обычно? Во первых, чтобы получить именно "мягкий", на низких уровнях усиления даже легкий овердрайв, а во вторых, чтобы уровень ограничения этой цепочки примерно совпадал с уровнем ограничения второй ограничивающей цепочки, о которой речь пойдет ниже.
Также, в этом каскаде находится самый любимый всеми регулятор - "Gain". За данную функцию отвечает переменный резистор R8, а стоящий последовательно с ним R9 отвечает за минимальный уровень усиления (я не стал его помечать звездочкой, чтобы не загромождать схему, но вообще, его следует подобрать на свой вкус).
После второго каскада, преодолев конденсатор С10, сигнал (уже донельзя усиленный, а может даже искаженный) упирается в диодную цепочку VD6-8. Эта цепочка установлена так, как это делают обычно в схемах дисторшнов на операционных усилителях. Просто с выхода каскада на землю - для получения максимально возможных искажений, притом, "плотных". Она в нашей схеме реализует эффект грубого жесткого овердрайва, или даже того самого дисторшна (наподобие Proco Rat). Отличие от типовой диодной цепочки дисторшна тут только одно - она не симметричная. Отличие это не уникальное, подобный прием использован во многих схемах дисторшнов, потому что позволяет получить менее "тупое" ограничение сигнала, сделать дисторшн естественнее, однако, встречается такой вариант ограничителя, все таки, реже симметричной диодной цепи. Впрочем, несимметричные диодные цепочки в дисторшнах делают, как правило, из одинаковых диодов (кроме редких ценителей теплого диодного звука, искушенных в самых разных вариациях), в данной же схеме используются два кремниевых и один германиевый диод, что вкупе с тумблером SA2 позволяет получить только несимметричное искажение сигнала, зато в двух вариантах:
1) кремний / кремний+германий
2) кремний / германий
В силу разного напряжения смещения перехода у кремния (0,6V) и германия (0,2V) искажаться сигнал будет "набекрень", одна из полуволн будет срезана сильнее. При разомкнутом тумблере, когда в правом плече диодного ограничителя работают оба диода, звук получается немного более громким, а по окраске несколько "трубным", рычащим (где-то на пол пути между овердрайвом и дисторшном), при замыкании тумблера звук незначительно проседает по громкости, а по окраске становится жестко компрессированым, плотным (в духе средней тяжести дисоршна).
Тут стоит немного подробнее остановиться на взаимодействии двух тумблеров в схеме, поскольку сие есть важная "фишка" данного устройства.
Обе искажающие диодные цепочки принципиально несимметричные, сделано это для получения более сложного музыкального звучания. Цепочка VD6-8 работает все время, но при замыкании SA1 и размыкании SA2 она как бы шунтируется с точки зрения сигнала - он успевает исказиться до нее и влияния она уже почти не оказывает. Поэтому тумблер SA1 условно можно назвать "овердрайв/дисторшн". Если не размыкая первый тумблер замкнуть второй, диод VD8 в свою очередь станет немного приобрезать дополнительно верхушки сигнала, срезанные ранее VD1-5, он будет это делать равномерно для всех частот, но так как, первая ограничивающая цепочка искажает высокие частоты сильнее низких, даже после замыкания второго тумблера ВЧ будут искажены сильнее, только теперь в звуке появится дополнительная "плотность", некоторая "жесткость" и "грязноватость" (на малых уровнях усиления можно получить прикольный блюзовый звук). Так, замыкая SA2 мы можем оказывать некоторое влияние на режим работы схемы, заданный SA1. Если теперь мы разомкнем оба тумблера ограничивать сигнал будет только вторая диодная цепочка (VD6-8), дающая "плотный", но не слишком скомпрессированный, условно "мягкий" дисторшн, который становится гораздо "плотнее" при замыкании тумблера SA2 (вполне дотягивающий до хеви).
Старался описать как можно менее запутанно.
Таким образом, если первый тумблер мы назвали условно "овердрайв/дисторшн", второй мы можем назвать "окраска" или как-то вроде того, а комбинируя различные положения регулятора "Gain" и тумблеров SA1, SA2, можно добиться крайне разнообразного звучания от почти чистого звука, через несколько вариантов кранча и овердрайва к вполне плотному, но одноврменно, читаемому артикулированному дисторшну и нарулить хоть блюзовый, хоть роковый, хоть винтажно-метальный звук, а при умении балансировать на малых уровнях гейна, даже что-то рок-н-ролльное удастся сделать .
С тумблерами и диодными цепочками, вроде, разобрались. Проследуем далее.
Пройдя весь этот диодно-конденсаторный бурелом, сигнал преодолевает еще и RC фильтр низких частот на R10 С11, подрезающий частоты выше приблизительно 15кГц (так называемый "песок", гитаристы поймут). Тут все так так же индивидуально, как с минимальным уровнем усиления, можно не подбирать эти резистор и конденсатор точно и оставить те номиналы, что указаны в схеме, можно срезать ВЧ сильнее или слабее. На ваш вкус и слух.
После ФНЧ в схеме стоит тон-регулятор на одном переменном резисторе (R11C12R12C13R13), позволяющий в довольно широких пределах изменять тембр звучания. Городить сюда полноценный трехполосный темброблок я не посчитал нужным, потому что не люблю изобилие регуляторов на аппаратуре, в тоже время, совсем без регулятора тона в перегрузе не обойтись, поэтому был выбран простой классический вариант, применяемый во многих устройствах (подобный регулятор тона используется, например в Big Maff и вполне справляется со своей функцией).
С движка R13 через разделительный конденсатор С14 сигнал поступает на вход последнего третьего каскада. Его функция, как упоминалось выше состоит лишь в том, чтобы компенсировать падение амплитуды сигнала после прохождения через два фильтра и если справляется он с этой функцией недостаточно хорошо, просто подберите поточнее R17 - от него зависит усиление каскада.
Ну а далее все совсем просто. С коллектора VT3 через разделительный конденсатор С15 сигнал поступает на переменный резистор R18, включенный потенциометром и выполняющий функцию регулятора громкости. Если делать совсем по уму, то после него надо бы поставить еще один каскад - истоковый или эмиттерный повторитель. Это полезно для развязки по сопротивлению с нагрузкой. Но, так как номинал выходного резистора R18 все равно невелик, а после этой примочки скорее всего будет стоять еще какая-нибудь (например, так любимый гитаристами Delay), а может быть в этой следуюущей примочке даже будет так называемый "горячий байпас", то есть, сигнал там всегда будет идти через буфер, то я решил обойтись без дополнительного буфера (так сказать, не стал плодить лишние сущности), тем более, что у меня всегда включено что-то еще помимо "перегруза", например, спикерсимулятор.
С самым главным разобрались, теперь о питании.
Для того, чтобы избежать проблем связанных с плохим питанием (все как у людей), в схему введены два RC фильтра по положительной шине питания: C16R5C9, R4C6C5. Это перестраховка. Резисторы можно убрать или поставить другого номинала (как говорилось выше, 10... 100 Ом), причем, если резисторы не ставить, то вполне достаточно С6 и С5, остальные конденсаторы можно исключить. Вообще же, я настоятельно рекомендую хорошо питаться и хорошо запитывать свои схемы. Это помогает избежать многих проблем. Диод VD9 защитный. Так называемая "защита от дурака", ее иногда делают по другому: ставят диод параллельно питанию в обратной полярности, но мне этот вариант не нравится, поскольку несчастный блок питания закорачивается напрочь, да и диоду в такой ситуации можно только посочувствовать.
Немного о деталях
В аудиоустройствах настоятельно рекомендуют использовать для сигнальных цепей пленочные конденсаторы. Поддержу это мнение и тоже порекомендую пленку (на мой взгляд, керамика хороша в фуззах, но это уже совсем другая история). Исключением будут С1, С2 и С7 (можно еще С11) - они керамические, хотя бы потому, что пленки на 47 пФ не существует в природе, да и нецелесообразно ее использовать там, где от конденсатора требуется просто закоротить некоторую часть спектра. Еще одно исключение - С3, он танталовый, что тоже считается неплохо для звука (разумеется, можно пленку, просто она довольно крупная будет).
Про полевой транзистор все было сказано в описании первого каскада, напомню, что тут важно только напряжение отсечки и то, лишь в том случае, если вы хотите добиться уже от первого каскада искажений (если нет, то очень хорошо себя ведут BF245C). Во втором и третьем каскаде можно использовать любые биполярные транзисторы, но желательно, чтобы коэффициент передачи по току у них был не менее 200. Не советую использовать только вездесущие КТ315. Уж очень они шумные. Вообще, мне с отечественными транзисторами звук нравится меньше - он "грязнее", "рыхлее", "зерно" у него крупнее, но это все вкусовщина.
Диоды Д220 я использовал просто потому что они у меня есть в довольно большом количестве. Для работы схемы важно только чтобы они были кремниевые. Ну и, вменяемых размеров, конечно, то есть, подойдут любые стеклянные на 100мА, которые обычно и ставят в цепи ограничения сигнала. Германиевый диод надо подбирать исходя из напряжения смещения, лучше чтобы оно было меньше 0,4V (за неимением германиевого, можно применить диод Шоттки, он справится - проверено).
Резисторы подойдут любые маломощные (0,125W), например, старенькие МЛТ, которых и поныне навалом.
Переменные резисторы все кроме R8 логарифмические. Сам R8 - линейный (хотя, с логарифмическим разница не особенно заметна, с обратнологарифмическим - тоже).
Возможно, я несколько огорчу читателя тем, что не прилагаю к статье файл с печатной платой. Тут дело в том, что она у меня полуэкспериментальная, как это часто бывает при разработке (VD1-5 и С8 вообще навесом на тумблере распаяны, потому что, эту цепочку я придумал добавить в схему гораздо позднее, нежели сделал плату) и рассчитана на два устройства: овердрайв, который описан в этой статье и фузз, поскольку я решил утрамбовать два прибора в один флакон, соответственно еще и под большой корпус рассчитана, да и габариты деталей могут разниться довольно сильно, а радиолюбители нередко собирают из того, что есть, а не покупают новые компоненты (я в эту схему купил только электролиты и транзисторы 2N2222).
Вместо эпилога, или, я не умею придумывать вещам имена.
Почему "Hawk-Drive"? Да просто потому, что я не знал как оформить примочку, рисовал всякие эскизы, в итоге решил не мудрствовать лукаво и сделал импровизированный рисунок (который потом вытравил) прямо на корпусе будущей примочки и рисунок этот, почему-то, был с птицей. Впрочем, называть одну эту схему "Hawk-Drive" не совсем корректно, поскольку готовое устройство содержит в себе, как сказано выше, два эффекта: овердрайв и фузз, который я планирую рассмотреть в одной из следующих статей.
И на самый последний (крайний) последок фото того, что получилось у меня. Верхний ряд регуляторов и тумблеров - это как раз овердрайв, нижний ряд - фузз и тумблер "овердрайв/фузз" (справа).

ИСТОЧНИК
Источник: https://cxem.net/sound/music/music45.php |