| Molier | Дата: Пятница, 16.05.2025, 07:41 | Сообщение # 1 |
|
Генерал-лейтенант
Группа: Администраторы
Сообщений: 622
Статус: Offline
| SANSAMP GT-2
|
| |
|
|
| Molier | Дата: Пятница, 16.05.2025, 12:16 | Сообщение # 2 |
|
Генерал-лейтенант
Группа: Администраторы
Сообщений: 622
Статус: Offline
| 




|
| |
|
|
| Molier | Дата: Пятница, 16.05.2025, 12:22 | Сообщение # 3 |
|
Генерал-лейтенант
Группа: Администраторы
Сообщений: 622
Статус: Offline
|
|
| |
|
|
| Molier | Дата: Пятница, 16.05.2025, 12:23 | Сообщение # 4 |
|
Генерал-лейтенант
Группа: Администраторы
Сообщений: 622
Статус: Offline
| 






LAY ФАЙЛ
Цитата Конденсаторы на напряжение не ниже, чем 16 Вольт. Большее напряжение вполне допускается. 220uF/16V-----2 2.2uF/16V-----2 1uF NP--------1 100nF---------2 47nF----------2 22nF----------9 10nF----------5 4.7nF---------2 2.2nF---------2 1nF-----------1 560pF---------1 220pF---------2 Резисторы на 0,25 Вт. 470k----------2 330k----------3 100k----------5 33k-----------2 22k-----------9 10k-----------10 6.8k----------1 4.7k----------1 3.3k----------1 2.2k----------1 1k------------4 Потенциометры. B100k 4шт. 47k подстроечный-1шт. Диоды 1n4007 1шт. Светодиод 1шт. Микросхемы, транзистор. BC547C или любой другой аналогичный TL072 4 шт.
источник: https://the7line.clan.su/publ/diystompbox/sansamp_gt_2/2-1-0-13
|
| |
|
|
| Molier | Дата: Пятница, 16.05.2025, 12:41 | Сообщение # 5 |
|
Генерал-лейтенант
Группа: Администраторы
Сообщений: 622
Статус: Offline
| Sans Amp GT2. Final Edition

Sans Amp GT2. Final Edition
|
| |
|
|
| Molier | Дата: Пятница, 16.05.2025, 12:42 | Сообщение # 6 |
|
Генерал-лейтенант
Группа: Администраторы
Сообщений: 622
Статус: Offline
| 
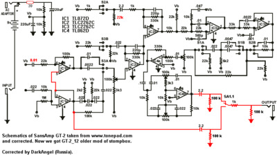
Уточнения по схеме SansAmp GT2
|
| |
|
|
| Molier | Дата: Пятница, 16.05.2025, 12:44 | Сообщение # 7 |
|
Генерал-лейтенант
Группа: Администраторы
Сообщений: 622
Статус: Offline
| В педаль встроена эмуляция звучания 3-х типов гитарных комбоусилителей, 3 варианта различного расположения микрофонов, а также 3 варианта предварительной секции усиления. Варианты эмуляции:Секция MIC (расположение микрофона относительно динамика): Classic - в дальнем поле Center - по центру динамика Off Axis - сбоку от диффузора динамика CLASSIC: дает ровный звук с отдаленным размещением микрофона, напоминающий кабинет с динамиками «blue tame» Jensen-type. Эта позиция переключателя увеличивает содержание средних частот, и это дает великолепную возможность «прорезать» другие звуки группы. Рекомендуется для звуков классических ранних ламповых усилителей, и, конечно, для живых выступлений. CENTER: имеет пики и спады, связанные с близким расположением микрофона. Похоже на кабинет 4×12 с динамиками типа Celestion, с микрофоном в центре конуса динамика. Больше верхней середины, и повышенные низы. Рекомендуется для огромного, mega-crunch, balls-to-the-wall звука. OFF AXIS: имеет пики и спады, связанные с близким расположением микрофона на краю конуса динамика. Похоже на CENTER, но дает более гладкий и мягкий звук с меньшим содержанием верхней середины. Если используется вместе с HOT WIRED, немного «округляет» звук.
Секция MOD (тип предварительного усилителя): Clean - “не раскачанный” ламповый каскад Hi Gain - эмуляция лампы 12АХ7А Hot Wired – “раскачанный” ламповый каскад CLEAN - дает небольшое ламповое переусиление с очень прозрачным звуком; HI-GAIN - дает "жирный" ламповый перегруз, как с дополнительной preamp-секцией, состоящей из ламп 12AX7; HOT-WIRED - производит насыщенный звук в верхнем и низком диапазонах, от чего он становится грязным и "неуправляемым".
Секция AMP (тип усилителя): Tweed – усилитель Fender British - усилитель Marshall California - усилитель Mesa Boogie Каждое положение переключателя секции AMP устанавливает индивидуальные черты, свойственные какому-либо типу усилителя. При этом изменяется не только структура усиления, но и тембровые характеристики, а также чувствительность входа. Каждый из усилителей реагирует по-разному на динамику игры музыканта и уровень сигнала инструмента.
Регулировка тона и звукаУстройство имеет и четыре ручки-регулятора (DRIVE, LOW, HIGH, LEVEL), и встроенный ножной переключатель Footswitch. На боковых стенках расположены разъемы IN (вход) и OUT (выход), там же находится гнездо для подключения внешнего источника питания (9 вольт). Красный светодиод на передней панели сигнализирует о режимах работы устройства. DRIVE Регулирует общее усиление и уровень перегрузки. Подобно тому, когда «нагружается» выходной каскад усилителя. LOW, HIGH — это активные ручки управления понижением или повышением высоких и низких частот, они дают Вам полный контроль. Вы можете добавить низких частот, а регулятор высоких компенсирует ограниченный частотный диапазон combo-усилителей и динамиков Совет: Установите эквалайзер на микшере в нейтральное положение и отрегулируйте нужный тембр с помощью Sans Amp. Если потребуется дополнительная настройка или более сложная кривая EQ,, отрегулируйте эквалайзер на пульте или на другом внешнем устройстве. LEVEL — Регулирует выходной уровень, не изменяя тональных характеристик. Для записи мы рекомендуем устанавливать эту ручку, по крайней мере, на 12 часов. Для наилучших результатов с усилителем выходной уровень Sans Amp GT2 должен быть близок или равен уровню чистого сигнала. В противном случае, он может перегрузить вход усилителя, и Вы получите нежелательное искажение звука (и не говорите потом, что Вас не предупреждали!)
Другие инструменты и приборыТворите и фантазируйте! Sans Amp GT2 подходит не только для гитары. Попробуйте подключить другие инструменты — бас, клавиши, барабаны, сакс, вокал, и т.д. (Только не забудьте отрегулировать входной сигнал, как отмечено выше). Также попробуйте использовать SansAmp GT2 в других качествах, например, в микшировании, чтобы оживить звук на уже записанных треках.
Эта педаль дает очень низкий уровень шума. Если Вы слышите шум, примите к сведению следующее:
- При необходимости, педаль может увеличивать шум входного источника.
- Проверьте, не фонят ли датчики, перемещаясь с гитарой по комнате или убрав громкость на самом инструменте.
https://www.avallonltd.com/news....21.html
|
| |
|
|
| Molier | Дата: Пятница, 16.05.2025, 12:45 | Сообщение # 8 |
|
Генерал-лейтенант
Группа: Администраторы
Сообщений: 622
Статус: Offline
|
|
| |
|
|