|
Эффекты с rullywow.com
|
|
| Molier | Дата: Вторник, 25.11.2025, 23:44 | Сообщение # 1 |
|
Генерал-лейтенант
Группа: Администраторы
Сообщений: 622
Статус: Offline
| Все размещенные файлы предоставлены для ознакомительного процесса. Ни основатели проекта, ни хостинг-провайдер, не любые другие физические или юридические лица не несут никакой ответственности за использование материалов сайта. Вы "обязаны" удалить скачанный программный продукт через 24 часа.
|
| |
|
|
| Molier | Дата: Среда, 26.11.2025, 19:51 | Сообщение # 2 |
|
Генерал-лейтенант
Группа: Администраторы
Сообщений: 622
Статус: Offline
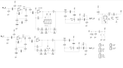
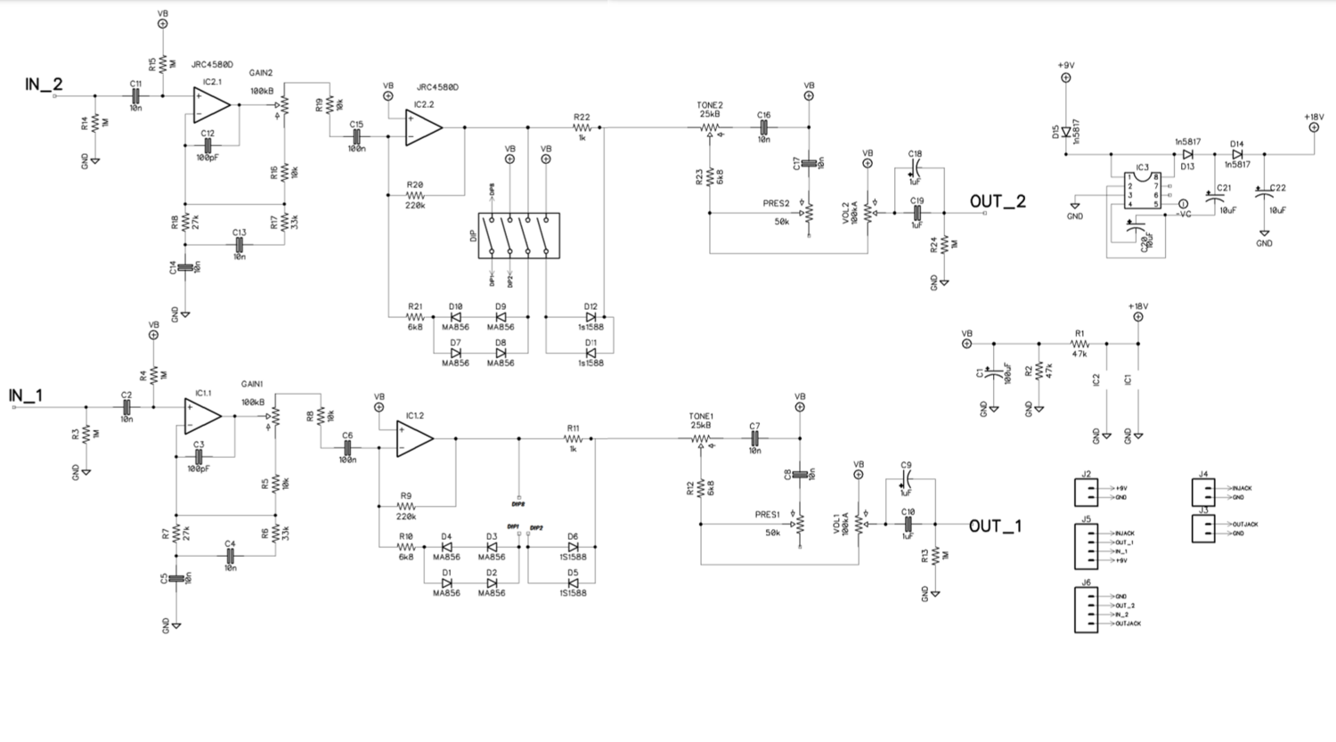
| Queen of Bone 2 (клон King of Tone™ 18v)
 Вдохновлена ??схемой с двумя Marshall Bluesbreaker от King of Tone™, но с 18-вольтовым зарядным насосом. Два овердрайва в одной педали — отлично работают как по отдельности, так и в паре. Питание стандартное 9 В постоянного тока, а внутреннее напряжение повышается до 18 В. В комплекте плата 3PDT для лёгкого подключения.
 СКАЧАТЬ PDF
ВИДЕО
 
https://rullywow.com/product/queenofbone2/
|
| |
|
|
| Molier | Дата: Среда, 26.11.2025, 20:16 | Сообщение # 3 |
|
Генерал-лейтенант
Группа: Администраторы
Сообщений: 622
Статус: Offline
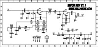
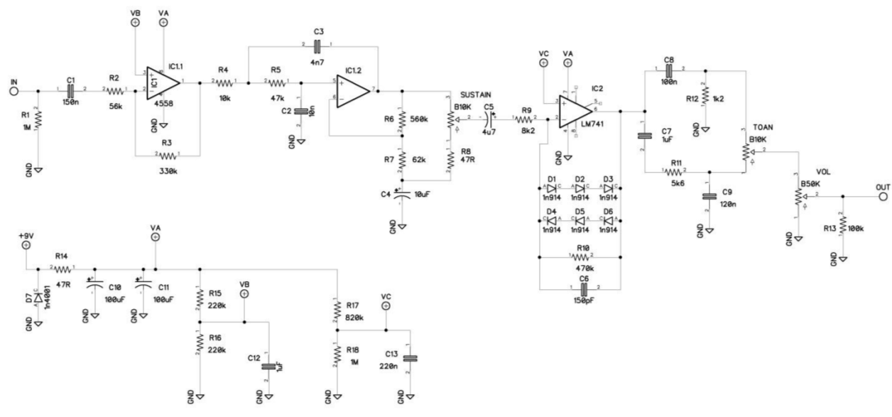
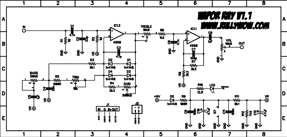
| VaporRay – inspired by Vemuram Jan Ray. Overdrive

Универсальная схема перегрузки, вдохновлённая схемой «Jan Ray» от Vemruam. Это простая и эффективная схема перегрузки.
 https://rullywow.com/product/vaporray-diy-pcb-crunch-dist-copy/
|
| |
|
|
| Molier | Дата: Среда, 26.11.2025, 20:19 | Сообщение # 4 |
|
Генерал-лейтенант
Группа: Администраторы
Сообщений: 622
Статус: Offline
| Uberlead – Lovepedal Superlead Distortion & OD

Эта печатная плата Uberlead создана по мотивам Lovepedal Superlead. Получите мощный EL34 с помощью этой простой, но отличной схемы на простой в сборке печатной плате Rullywow.
 https://rullywow.com/product/love-smush-compressor-copy/
|
| |
|
|
| Molier | Дата: Среда, 26.11.2025, 20:22 | Сообщение # 5 |
|
Генерал-лейтенант
Группа: Администраторы
Сообщений: 622
Статус: Offline
| Eaglet Overdrive – Talons Clone

Eaglet Overdrive — клон Talons, который предлагает rawk с его великолепным кранчем и универсальным 3-полосным эквалайзером.
https://rullywow.com/product/eaglet-overdrive-talons-clone/
|
| |
|
|
| Molier | Дата: Среда, 26.11.2025, 20:26 | Сообщение # 6 |
|
Генерал-лейтенант
Группа: Администраторы
Сообщений: 622
Статус: Offline
| TS8(oh)8 – Inspired by Ibanez TS808 & TS9

Tube Screamer, пожалуй, самая популярная педаль из когда-либо созданных, вдохновившая бесчисленное множество клонов и модификаций. Печатная плата TS8(oh)8 позволяет быстро и легко воссоздать точную педаль перегрузки TS808 или TS9.
https://rullywow.com/product/ts8oh8-inspired-ibanez-ts808-ts9/
|
| |
|
|
| Molier | Дата: Среда, 26.11.2025, 20:28 | Сообщение # 7 |
|
Генерал-лейтенант
Группа: Администраторы
Сообщений: 622
Статус: Offline
| GlassHammer PCB – Inspired by Dynamic Overdrive

GlassHammer – проект печатной платы, вдохновлённый Dynamic Overdrive
https://rullywow.com/product/glasshammer/
|
| |
|
|
| Molier | Дата: Среда, 26.11.2025, 20:31 | Сообщение # 8 |
|
Генерал-лейтенант
Группа: Администраторы
Сообщений: 622
Статус: Offline
| ForeverLove – DIY PCB inspired by Lovepedal Eternity.

Порвите кайф с этой печатной платой овердрайва, вдохновленной схемой Lovepedal Eternity.
https://rullywow.com/product....ternity
|
| |
|
|
| Molier | Дата: Среда, 26.11.2025, 20:34 | Сообщение # 9 |
|
Генерал-лейтенант
Группа: Администраторы
Сообщений: 622
Статус: Offline
| True Bypass 3PDT

https://rullywow.com/product/3pdtv3-1a/
|
| |
|
|
| Molier | Дата: Среда, 26.11.2025, 20:36 | Сообщение # 10 |
|
Генерал-лейтенант
Группа: Администраторы
Сообщений: 622
Статус: Offline
| Detour Optical Bypass PCB

https://rullywow.com/product/detour-optical-bypass-pcb/
|
| |
|
|
| Molier | Дата: Среда, 26.11.2025, 20:40 | Сообщение # 11 |
|
Генерал-лейтенант
Группа: Администраторы
Сообщений: 622
Статус: Offline
| Voodoo Return Fuzz – Axis Fuzz Clone
 Voodoo Return Fuzz создан на основе «Axis Fuzz» — силиконового фузза, который Джими так любил в Band of Gypsies . Создайте свой собственный уже сегодня!
https://rullywow.com/product/eaglet-overdrive-talons-clone-copy-2/
|
| |
|
|
| Molier | Дата: Среда, 26.11.2025, 20:43 | Сообщение # 12 |
|
Генерал-лейтенант
Группа: Администраторы
Сообщений: 622
Статус: Offline
| King Tut Fuzz (Pharoh clone) PCB
 Клон схемы Black Arts Pharoh™. Получите потрясающие звуки фузза от своей установки!
https://rullywow.com/product/king-tut-fuzz-pharoh-clone-pcb/
|
| |
|
|
| Molier | Дата: Среда, 26.11.2025, 20:45 | Сообщение # 13 |
|
Генерал-лейтенант
Группа: Администраторы
Сообщений: 622
Статус: Offline
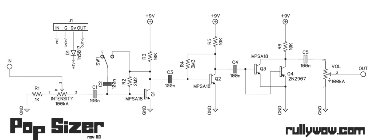
| Pop Sizer – Wacky Fuzz PCB
 Pop Sizer – сумасшедший фузз, вдохновлённый схемой Soda Meiser
https://rullywow.com/product/popsizer/
|
| |
|
|
| Molier | Дата: Среда, 26.11.2025, 20:47 | Сообщение # 14 |
|
Генерал-лейтенант
Группа: Администраторы
Сообщений: 622
Статус: Offline
| ScratchTrack PCB – Inspired by Demo Tape Fuzz
 Scratch Track Fuzz – проект печатной платы, вдохновлённый «Demo Tape Fuzz»
https://rullywow.com/product/scratchtrack/
|
| |
|
|
| Molier | Дата: Среда, 26.11.2025, 20:50 | Сообщение # 15 |
|
Генерал-лейтенант
Группа: Администраторы
Сообщений: 622
Статус: Offline
| “Muff Opportunity” (Big Muff Pi™ – Opamp clone)
 Клон операционных усилителей Big Muff Pi™, выпущенных примерно в 1978–1980 годах. Эту схему часто связывают со «звучанием» группы Smashing Pumpkins.
 https://rullywow.com/product....one-pcb
|
| |
|
|