|
MXR Dyna Comp
|
|
| Molier | Дата: Вторник, 16.12.2025, 15:45 | Сообщение # 1 |
|
Генерал-лейтенант
Группа: Администраторы
Сообщений: 622
Статус: Offline
| КОМПРЕССОР MXR® DYNA COMP® М102
 Компрессор Dyna Comp может улучшить качество сигнала, добавить насыщенный сустейн или создать перкуссионный и щелкающий звук, который можно услышать во многих хитовых записях.




|
| |
|
|
| Molier | Дата: Вторник, 16.12.2025, 15:48 | Сообщение # 2 |
|
Генерал-лейтенант
Группа: Администраторы
Сообщений: 622
Статус: Offline
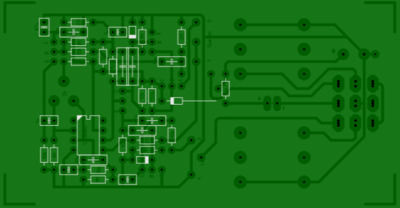
| СХЕМА

ИСТОЧНИК
|
| |
|
|
| Molier | Дата: Вторник, 16.12.2025, 15:55 | Сообщение # 3 |
|
Генерал-лейтенант
Группа: Администраторы
Сообщений: 622
Статус: Offline
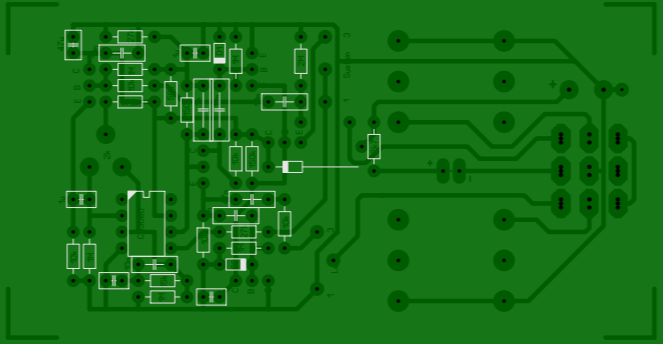
| Dyna Comp


источник https://usamodelkina.ru/21934-g....mp.html
|
| |
|
|
| Molier | Дата: Вторник, 16.12.2025, 15:59 | Сообщение # 4 |
|
Генерал-лейтенант
Группа: Администраторы
Сообщений: 622
Статус: Offline
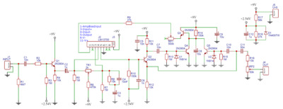
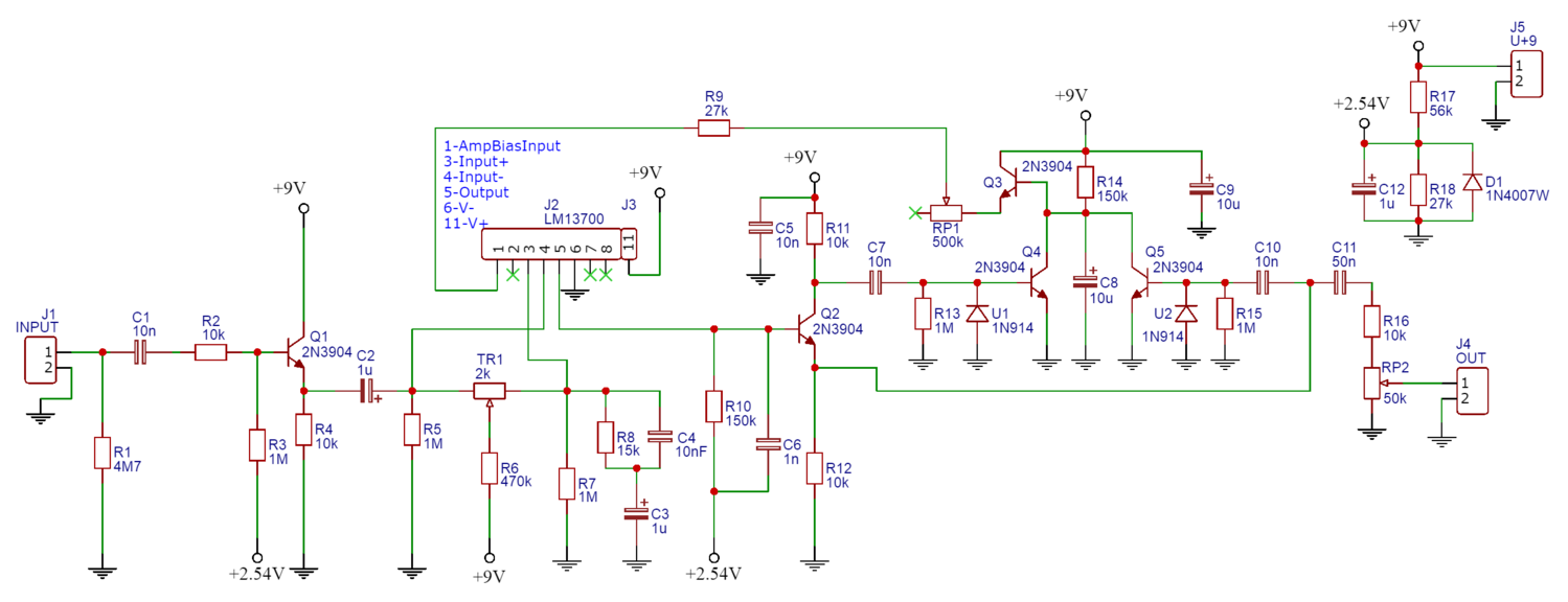
| MXR DynaComp  
|
| |
|
|
| Molier | Дата: Вторник, 16.12.2025, 18:11 | Сообщение # 5 |
|
Генерал-лейтенант
Группа: Администраторы
Сообщений: 622
Статус: Offline
|
|
| |
|
|