
Вторая схема ADSR
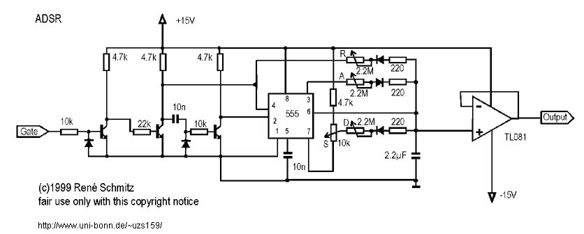
На втором изображении показана гораздо более простая схема ADSR, в которой используется микросхема таймера (7)555 для выполнения почти всех необходимых функций. Перед ней расположена транзисторная схема, которая буферизует входной сигнал и генерирует короткий импульс, необходимый для запуска таймера. Именно эту схему я сейчас использую, поскольку она обладает более музыкальными свойствами. В отличие от первой схемы, атака ADSR мгновенно переходит в затухание при переходе затвора в низкое состояние. В первой схеме атака (после запуска) продолжается до достижения порогового значения 10 В, независимо от перехода затвора в низкое состояние.
Транзисторы и диоды на схеме не обозначены. Можно использовать практически любые малосигнальные транзисторы. Обычно я выбираю BC547 или BC548 для NPN-транзисторов и 1N4148 для диодов.
https://www.schmitzbits.de/adsr.html