
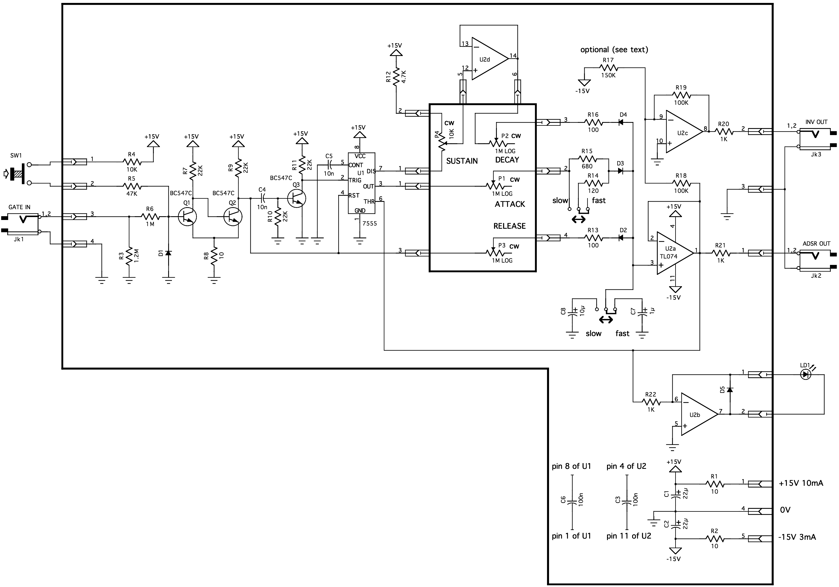
Новая версия модуля ADSR обеспечивает управляющее напряжение, позволяющее формировать огибающую непрерывного звука. В основном он используется для управления усилением модуля VCA или частотой среза модуля VCF. Как обычно, его возможности не ограничиваются этими двумя очевидными областями применения, и его можно расширить для управления многими другими модулями.
Этот модуль имеет вход GATE. Сигнал GATE определяет начало и длительность сигнала огибающей. Четыре параметра можно установить с помощью потенциометров:
Длительность атаки: от 1 мс до 1 с (короткий вариант) от 5 мс до 10 с (длинный вариант)
Длительность затухания: от 1 мс до 1 с (короткий вариант) от 5 мс до 10 с (длинный вариант)
Уровень поддержания напряжения: от 0 до 10 В
Длительность отпускания: от 1 мс до 1 с (короткий вариант) от 5 мс до 10 с (длинный вариант)
Прямой сигнал ADSR доступен на одном выходе в диапазоне от 0 до 10 В, а инвертированный сигнал ADSR — на втором выходе в диапазоне от 0 до -10 В или от 10 В до 0 В.
Имеется кнопка для ручной генерации прямого сигнала GATE. Интенсивность выходного сигнала можно визуализировать с помощью простого светодиода.
Потребляемая мощность этого модуля довольно низкая: 10 мА на шине +15 В, 3,6 мА на шине -15 В.
В основе этой схемы лежит оригинальная идея Джонатана Джеки (1980, см. ссылки в конце этой страницы).
На печатной плате предусмотрены перемычки для выбора короткого или длинного варианта ADSR (можно добавить двухпозиционный переключатель для переключения между ними).
Кроме того, разъем питания теперь является опциональным: это может быть либо 6-контактный разъем MTA от Synthesizers.com, либо 4-контактный разъем MTA96 от MOTM.
Модуль разработан для работы с блоком питания +15 В/0 В/-15 В, но может использоваться без модификаций с блоком питания +12 В/0 В/-12 В, однако выходные уровни будут ниже (около 8 В вместо 10 В).