|
KICK DRUM
|
|
| Molier | Дата: Вторник, 10.02.2026, 11:50 | Сообщение # 1 |
|
Генерал-лейтенант
Группа: Администраторы
Сообщений: 622
Статус: Offline
|
|
| |
|
|
| Molier | Дата: Вторник, 10.02.2026, 11:51 | Сообщение # 2 |
|
Генерал-лейтенант
Группа: Администраторы
Сообщений: 622
Статус: Offline
|
- Входной сигнал HARD TRIG IN – новый звук ударных запускается по высокому фронту. Низкий фронт не оказывает никакого эффекта, это не гейт и не CV.
- Вход SOFT TRIG IN – более тихий звук ударных запускается по высокому фронту, что полезно для ритмической основы или второго тембра ударных.
- Регулятор PITCH — это частота голоса, от дозвуковых значений до примерно 200 Гц.
- Регулятор DECAY – длительность звучания.
- Выход OUT – выходной сигнал барабанного голоса.
|
| |
|
|
| Molier | Дата: Вторник, 10.02.2026, 11:52 | Сообщение # 3 |
|
Генерал-лейтенант
Группа: Администраторы
Сообщений: 622
Статус: Offline
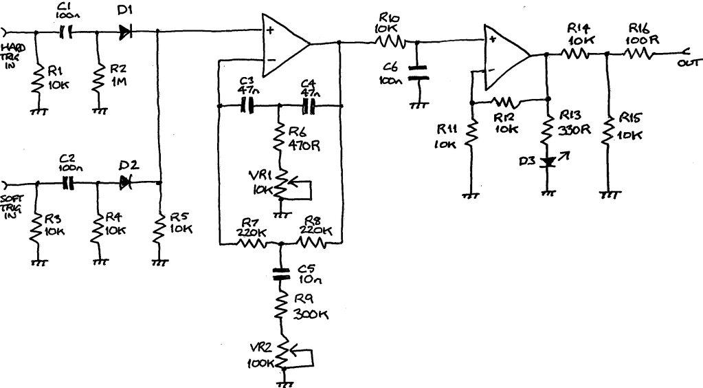
| Схема

|
| |
|
|
| Molier | Дата: Вторник, 10.02.2026, 11:53 | Сообщение # 4 |
|
Генерал-лейтенант
Группа: Администраторы
Сообщений: 622
Статус: Offline
| C3 + C4 + VR1 и R7 + R8 + C5 образуют режекторный фильтр типа «Twin-T» в цепи обратной связи первого операционного усилителя. Это резонансный контур, который будет самовозбуждаться при воздействии импульса на вход. VR1 настраивает частоту фильтра. Конденсаторы C1 и C2 заряжаются восходящим или нисходящим фронтом на обоих входах; диоды D1 и D2 выбирают только положительный фронт для создания очень короткого триггерного импульса, который приводит фильтр в состояние автоколебания. VR2 подавляет собственные колебания, создавая более короткий звук акустического барабана или более длинную ноту определенной высоты. Колебания начинаются практически мгновенно и очень мощно, поэтому R10 + C6 образуют фильтр нижних частот, смягчающий высокие гармоники на первом фронте колебаний. В этот момент выходной сигнал составляет примерно +/-10 В, но представляет собой чистую синусоидальную волну, поэтому воспринимается как очень тихий. Было обнаружено, что усиление этого сигнала в миксе приводит к перегрузке динамиков еще до того, как становится слышен отчетливый звук барабанов. Таким образом, второй каскад операционного усилителя представляет собой неинвертирующий усилитель, сконфигурированный с коэффициентом усиления x2 ( усиление = 1 + R12 / R11 ) для преднамеренного ограничения сигнала до уровня питания. Полученное значение делится на R14 и R15 до +/-5 В для выходного сигнала. Обратите внимание, что светодиод D3 на фотографиях не показан.
Значения компонентов были определены методом макетирования, чтобы получить желаемое звучание с имеющимися у меня компонентами. В частности: - R2 и R4 выбраны для установки относительной интенсивности ударов при жестком и мягком триггере.
- Резисторы R6 и R9 выбраны для установки диапазона регуляторов PITCH и DECAY, чтобы избежать непрерывной автоколебательной активности.
- R10 + C6 выбраны для того, чтобы смягчить резкий щелчок в начале удара по барабану, не теряя при этом звучания ноты.
На схеме не показано: операционный усилитель TL082 (можно использовать любой другой операционный усилитель) питается от +12 В и -12 В, с развязывающими конденсаторами емкостью 100 нФ, обеспечивающими напряжение 0 В.
|
| |
|
|
| Molier | Дата: Вторник, 10.02.2026, 11:54 | Сообщение # 5 |
|
Генерал-лейтенант
Группа: Администраторы
Сообщений: 622
Статус: Offline
| Строительство

Вся конструкция собрана на одном куске размером 7 x 42 отверстия, вырезанном из перфорированной платы размером 12 x 8 см . Все компоненты соединены точечной проводкой зеленым проводом Kynar сечением 30 AWG . 10-контактный коробчатый разъем питания и низкопрофильные электролитические конденсаторы (установленные непосредственно на контактах разъема питания) размещены в верхней части платы для фиксации регуляторов, расположенных сверху панели. Их следует припаять в первую очередь для облегчения доступа перед установкой других компонентов. Здесь желтый и синий провода используются для +12 В и -12 В соответственно. Два вертикальных потенциометра Alpha 9 мм и три монофонических разъема PJ398SM расположены непосредственно на плате и крепятся к алюминиевой передней панели. В результате для размещения самой схемы остается лишь небольшая область в центре платы, поэтому возможности компоновки весьма ограничены.
ИСТОЧНИК
|
| |
|
|
| Molier | Дата: Вторник, 10.02.2026, 11:56 | Сообщение # 6 |
|
Генерал-лейтенант
Группа: Администраторы
Сообщений: 622
Статус: Offline
|
|
| |
|
|
| Molier | Дата: Вторник, 10.02.2026, 12:51 | Сообщение # 7 |
|
Генерал-лейтенант
Группа: Администраторы
Сообщений: 622
Статус: Offline
| 
СКАЧАТЬ .PDF
|
| |
|
|
| Molier | Дата: Вторник, 17.02.2026, 19:40 | Сообщение # 8 |
|
Генерал-лейтенант
Группа: Администраторы
Сообщений: 622
Статус: Offline
| Моя версия печатной платы

СКАЧАТЬ
|
| |
|
|