 |
Воскресенье 11.01.2026 20:41 |
| Статистика |  |
| Друзья сайта |
 |
|
|
Приветствуем вас Гость | RSS
Главная | Регистрация | Вход |
| Коллекция работ и идей. Всё своими руками. |
|
К561ТМ2 / CD4013A
| |
| Molier | Дата: Пятница, 02.01.2026, 14:18 | Сообщение # 1 |
|
Генерал-лейтенант
Группа: Администраторы
Сообщений: 507
Статус: Online
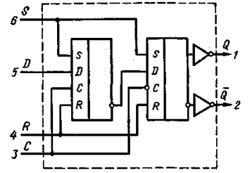
| Микросхема К561ТМ2

Микросхема К561ТМ2 содержит два D-триггера, имеющих по два асинхронных установочных входа S и R соответственно для установки триггеров в состояние логической 1 и сброса информации. Микросхема К561ТМ2 изготавливается на основе КМОП-технологии и выпускается в пластмассовом корпусе.
Цоколевка К561ТМ2

Напряжение питания подается на вывод 14, общий провод подключается к выводу 7.
К561ТМ2 описание работы
Микросхема К561ТМ2 содержит два двухтактных D-триггера. Функциональная схема D-триггера может быть представлена в виде двух однотактных D-триггеров.

Двухтактный D-триггер работает следующим образом. По фронту первого импульса синхронизации на входе C, логический уровень присутствующий на входе D, записывается в первый однотактный D-триггер. По фронту второго импульса синхронизации, на выходе Q устанавливается уровень, присутствующий на входе D перед первым синхроимпульсом. Таким образом, на выходе двухтактного D-триггера сигнал задерживается на один такт.
Входы R и S не зависят от импульсов синхронизации и имеют активные высокие уровни. Поступление высокого уровня на входы R или S устанавливают оба однотактных D-триггера соответственно в «0» или «1» независимо от входов D и C.
К561ТМ2 параметры Ток, потребляемый микросхемой от источника питания (Uп = 15 В) - 20 мкА; Входные токи низкого и высокого уровней - не более 0,3 мкА; Выходное напряжение низкого уровня (Uп = 10 В) - не более 1 В; Выходное напряжение низкого уровня (Uп = 5 В) - не более 0,8 В; Выходное напряжение высокого уровня (Uп = 10 В) - не менее 9 В; Выходное напряжение высокого уровня (Uп = 5 В) - не менее 4,2 В; Выходной ток низкого уровня (Uп = 10 В) - 0,9 мА; Выходной ток низкого уровня (Uп = 5 В) - 0,5 мА; Выходной ток высокого уровня (Uп = 10 В) - 0,6 мА; Выходной ток высокого уровня (Uп = 5 В) - 0,25 мА; Время задержки распространения сигнала при включении и выключении (Uп = 5 В) - не более 420 нс; Время задержки распространения сигнала при включении и выключении (Uп = 10 В) - не более 150 нс; Предельный диапазон напряжений питания - от 5 до 15 В; Температура окружающей среды - от -45 до +85 ° C.
К561ТМ2 аналог CD4013A
|
| |
|
|
| Molier | Дата: Пятница, 02.01.2026, 15:18 | Сообщение # 2 |
|
Генерал-лейтенант
Группа: Администраторы
Сообщений: 507
Статус: Online
| CD4013 – базовая КМОП-микросхема с двумя D-триггерами.


ПОДРОБНЕЕ
|
| |
|
|
| Molier | Дата: Пятница, 02.01.2026, 16:06 | Сообщение # 3 |
|
Генерал-лейтенант
Группа: Администраторы
Сообщений: 507
Статус: Online
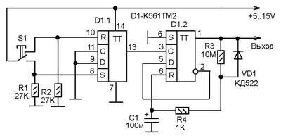
| Таймер на микросхеме К561ТМ2

Если временной интервал не превышает 10-15 минут можно сделать несложный таймер на микросхеме К561ТМ2, состоящей из двух D-триггеров, по схеме здесь приведенной.
Собственно таймер сделан на триггере D1.2,а на триггере D1.1 выполнено устройство его запуска. При нажатии-отпускании на кнопку S1 триггер D1.1 формирует один импульс. Применение триггера для запуска дает возможность полностью избежать сбоев от дребезга контактов кнопки, и одно нажатие – отпускание кнопки формирует только один импульс на выходе D1.1. Этот импульс поступает на синхровход триггера D1.2 (на вывод 3). При этом триггер D1.2 устанавливается в то состояние, которое есть на его входе данных (вывод 5). Так как исходным для данного триггера является нулевое состояние, то на его инверсном выходе имеется логическая единица, и, так как этот выход соединен с выводом 5, триггер устанавливается в единичное состояние. На выходе схемы появляется логическая единица. Далее начинается отсчет времени, происходящий за счет зарядки емкости конденсатора С1 через резисторы R3 и R4. Завершается отсчет тем, что С1 заряжается до высокого логического уровня, и это возвращает триггер в нулевое состояние, так как напряжение с С1 поступает на его обнуляющий вывод 6. Особенность данного таймера в том, что остановить отсчет времени и вернуть таймер в нулевое состояние на выходе можно в любой момент отсчитываемого времени. Для этого нужно повторно нажать кнопку S1. Допустим, идет отсчет времени. На выходе D1.2 единица. Следовательно на инверсном выходе D1.2 будет ноль. А инверсный выход триггера соединен с входом данных. Поэтому, нажатие кнопки S1 во время отсчета времени приведет к тому, что триггер установится в нулевое положение. А не успевший еще зарядиться до логической единицы конденсатор С1 разрядится через диод VD1 и резистор R4.
Продолжительность отсчитываемого времени зависит от цепи R3-C1, фактически именно параметрами этих деталей и определяется. Если нужно сделать регулировку отсчитываемого интервала, это можно сделать заменив резистор R3 переменным, либо двумя последовательно включенными резисторами, переменным и постоянным, при этом постоянный резистор будет ограничивать диапазон регулировки временного интервала. Если предполагается напряжение с выхода таймера подать на затвор ключа на мощном полевом транзисторе, нужно принять меры против того, чтобы емкость затвора полевого транзистора не перегрузила выход триггера D1.2. Проще всего это сделать, подключив затвор к выходу D1.2 через постоянный резистор сопротивлением не ниже 1 кОм. В противном случае, могут возникать сбои в работе тиггера из-за воздействия на него импульса зарядного тока емкости затвора полевого транзистора.
источник https://www.radiochipi.ru/tajmer-na-mikrosxeme-k561tm2/
|
| |
|
|
| Molier | Дата: Пятница, 02.01.2026, 16:26 | Сообщение # 4 |
|
Генерал-лейтенант
Группа: Администраторы
Сообщений: 507
Статус: Online
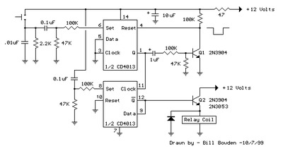
| CD4013 Кнопочный CMOS-триггер
 Описание: Схема использует двухканальный D-триггер CMOS (CD4013) для переключения реле или другой нагрузки с помощью кратковременной кнопки. Несколько кнопок могут быть соединены параллельно для управления реле из разных мест. Высокий сигнал с кнопки подается на линию установки через небольшой конденсатор (0,1 мкФ). Высокий сигнал с выхода Q инвертируется верхним транзистором, обеспечивая низкий сигнал сброса на линии сброса в течение приблизительно 400 мс. По истечении этого времени линия сброса возвращается в высокое состояние, сбрасывая триггер. Нижняя секция триггера настроена на переключение, изменяя состояние по восходящему фронту тактовой линии или одновременно с переходом верхнего триггера в состояние установки. Дребезг контактов снижается из-за короткой длительности сигнала установки по сравнению с большей длительностью до сброса схемы. Выходы Q или Q-bar могут обеспечивать ток не более 2 мА; Таким образом, для управления катушкой реле, лампой или другой нагрузкой необходим буферный транзистор или силовой MOSFET. Для сопротивления катушки реле 250 Ом и более подходит транзистор 2N3904 или любой малосигнальный NPN-транзистор, а для сопротивления катушки ниже 250 Ом рекомендуется использовать 2N3053 или транзистор средней мощности (500 мА). Резистор 47 Ом и конденсатор 10 мкФ развязывают схему от источника питания и фильтруют любые переходные шумовые сигналы. RC-цепь (0,1/47 кОм) на линии SET (вывод 8) действует как сброс при включении питания, гарантируя, что реле останется обесточенным при первоначальном включении питания.
Схема разработана для эффективного переключения реле на основе кратковременных нажатий кнопок, используя двухтриггерную архитектуру D-триггера для надежного управления состоянием. Триггер CD4013 — это универсальный компонент, способный выполнять различные задачи цифровой логики, что делает его подходящим для данного применения. Благодаря параллельному включению нескольких кнопок пользователи могут активировать реле из разных мест, что повышает удобство использования схемы в практических сценариях, таких как управление освещением или бытовой техникой из нескольких точек входа.
ПРОДОЛЖЕНИЕ СТАТЬИ
https://www.next.gr/circuit....-c23707
|
| |
|
|
|
|