Понедельник
09.02.2026
12:54
Категории раздела
Интересные идеи [33]
Guitar effects pedals [43]
Электроника [51]
Схемы [232]
Схемы макетные, veroboard и др. [75]
Поделки из дерева [11]
Судомоделизм [36]
Креатив [117]
Мои фотографии [58]
Datasheet [6]
Разное [15]
Поиск
Вход на сайт
Статистика

Top.Mail.Ru
Друзья сайта
Flag Counter
Теги
чертежи дерево сделай сам журнал сам интересно Домашняя Лаборатория 2007 CD4049 электроника Delay NE555 судомоделизм примочки гитара 555 Amp LM386 программы усилитель VerifiedGRECHA блок питания схемы Парусник Мастерок генератор синтезатор JFET электрогитара эффекты комбик педали boss Tremolo distortion preamp ibanez Verified MXR Pedal boost overdrive Pedals Lovepedal fuzz DOD COLORSOUND bass Compressor TL072
Коллекция работ и идей. Всё своими руками.

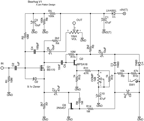
Bearhug Fet Compressor

Оригинальная конструкция компрессора Джона Паттона

Заметки Джона о схеме:
Это тонально прозрачный, очень тихий, миниатюрный и простой в сборке компрессор. Он занимает
промежуточное положение между ультратонкими компрессорами, такими как Flatline/Afterlife и
Orange Squeezer, и супермягкими, такими как Ross. Ручка регулировки
регулируется от практически нулевой компрессии до «видно, что она работает». Тумблер L/H
переключает между коротким затуханием для едва заметного ограничения пиков и длинным затуханием для мягкого
эффекта сустейна «duck and swell», а также изменяет общую величину
доступной компрессии. Bear Hug также обеспечивает хорошее усиление ведущего сигнала — он даст вам
примерно 10-15 дБ усиления даже при высоких настройках компрессии.

Джон хотел бы отметить:
В этой схеме использованы некоторые элементы от Lovesqueeze и усилителя MOSFET Джека Ормана (AMZ). Марк Хаммер и PRR с сайта DIYstompboxes помогли мне разобраться с выпрямителем. Отдельное спасибо R O Tyree с сайта DIYSB за помощь в понимании компрессоров в целом.
В реальном размере 827x693 / 108.7Kb
12 0 0.0

Добавлено 23.11.2025 Molier

Добавлять комментарии могут только зарегистрированные пользователи.
[ Регистрация | Вход ]