Понедельник
09.02.2026
21:45
Категории раздела
Интересные идеи [33]
Guitar effects pedals [43]
Электроника [51]
Схемы [232]
Схемы макетные, veroboard и др. [75]
Поделки из дерева [11]
Судомоделизм [36]
Креатив [117]
Мои фотографии [58]
Datasheet [6]
Разное [15]
Поиск
Вход на сайт
Статистика

Top.Mail.Ru
Друзья сайта
Flag Counter
Теги
чертежи дерево сделай сам журнал сам интересно Домашняя Лаборатория 2007 CD4049 электроника Delay NE555 судомоделизм примочки гитара 555 Amp LM386 программы усилитель VerifiedGRECHA блок питания схемы Парусник Мастерок генератор синтезатор JFET электрогитара эффекты комбик педали boss Tremolo distortion preamp ibanez Verified MXR Pedal boost overdrive Pedals Lovepedal fuzz DOD COLORSOUND bass Compressor TL072
Коллекция работ и идей. Всё своими руками.

Earthquaker Devices Crimson Drive (2-knob version)

Earthquaker Devices Crimson Drive (2-knob version)

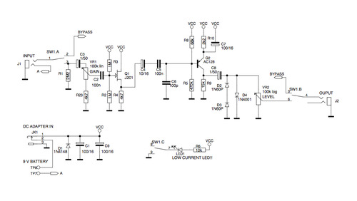
Вот хорошо звучащий овердрайв от Earthquaker Devices. Это первая версия Crimson Drive, имеющая только регуляторы уровня и усиления. Использует J201 в буферном каскаде и PNP AC128 в каскаде усиления.

Секция фильтра питания немного меня озадачивает, так как в ней используются два конденсатора по 100 мкФ. Чтобы немного упростить схему, я поставил на плату один конденсатор на 220 мкФ, поскольку эквивалентная ёмкость двух параллельно соединённых конденсаторов равна сумме их индивидуальных ёмкостей.

Также обратите внимание, что схема требует использования слаботочного светодиода, поэтому в блоке питания используется резистор сопротивлением 10 кОм. Если вы используете более распространённый светодиод, измените его сопротивление примерно на 2,2 кОм.

подробнее:
http://effectslayouts.blogspot.com/2014/12/earthquaker-devices-crimson-drive-2.html
В реальном размере 1046x590 / 69.4Kb
21 0 5.0

Добавлено 17.08.2025 Molier

Добавлять комментарии могут только зарегистрированные пользователи.
[ Регистрация | Вход ]