Понедельник
09.02.2026
07:41
Категории раздела
Интересные идеи [33]
Guitar effects pedals [43]
Электроника [51]
Схемы [232]
Схемы макетные, veroboard и др. [75]
Поделки из дерева [11]
Судомоделизм [36]
Креатив [117]
Мои фотографии [58]
Datasheet [6]
Разное [15]
Поиск
Вход на сайт
Статистика

Top.Mail.Ru
Друзья сайта
Flag Counter
Теги
чертежи дерево сделай сам журнал сам интересно Домашняя Лаборатория 2007 CD4049 электроника Delay NE555 судомоделизм примочки гитара 555 Amp LM386 программы усилитель VerifiedGRECHA блок питания схемы Парусник Мастерок генератор синтезатор JFET электрогитара эффекты комбик педали boss Tremolo distortion preamp ibanez Verified MXR Pedal boost overdrive Pedals Lovepedal fuzz DOD COLORSOUND bass Compressor TL072
Коллекция работ и идей. Всё своими руками.

Консоль Atari Punk

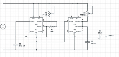
Atari Punk Console (обычно сокращается до APC ) — популярная схема, использующая две микросхемы таймера 555 или одну двухтактную микросхему 556. Эта схема представляет собой простой самодельный генератор шума, относительно недорогой и простой в сборке, легко адаптируемый и настраиваемый различными способами. Она монтируется в самые разные корпуса. Благодаря своей гибкости она приобрела широкую популярность. Её часто рекомендуют как хороший вариант для начинающих.

https://sdiy.info/wiki/Atari_Punk_Console
В реальном размере 800x380 / 75.1Kb
11 0 0.0

Добавлено 25.11.2025 Molier

Добавлять комментарии могут только зарегистрированные пользователи.
[ Регистрация | Вход ]