Понедельник
09.02.2026
09:18
Категории раздела
Интересные идеи [33]
Guitar effects pedals [43]
Электроника [51]
Схемы [232]
Схемы макетные, veroboard и др. [75]
Поделки из дерева [11]
Судомоделизм [36]
Креатив [117]
Мои фотографии [58]
Datasheet [6]
Разное [15]
Поиск
Вход на сайт
Статистика

Top.Mail.Ru
Друзья сайта
Flag Counter
Теги
чертежи дерево сделай сам журнал сам интересно Домашняя Лаборатория 2007 CD4049 электроника Delay NE555 судомоделизм примочки гитара 555 Amp LM386 программы усилитель VerifiedGRECHA блок питания схемы Парусник Мастерок генератор синтезатор JFET электрогитара эффекты комбик педали boss Tremolo distortion preamp ibanez Verified MXR Pedal boost overdrive Pedals Lovepedal fuzz DOD COLORSOUND bass Compressor TL072
Коллекция работ и идей. Всё своими руками.

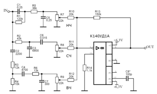
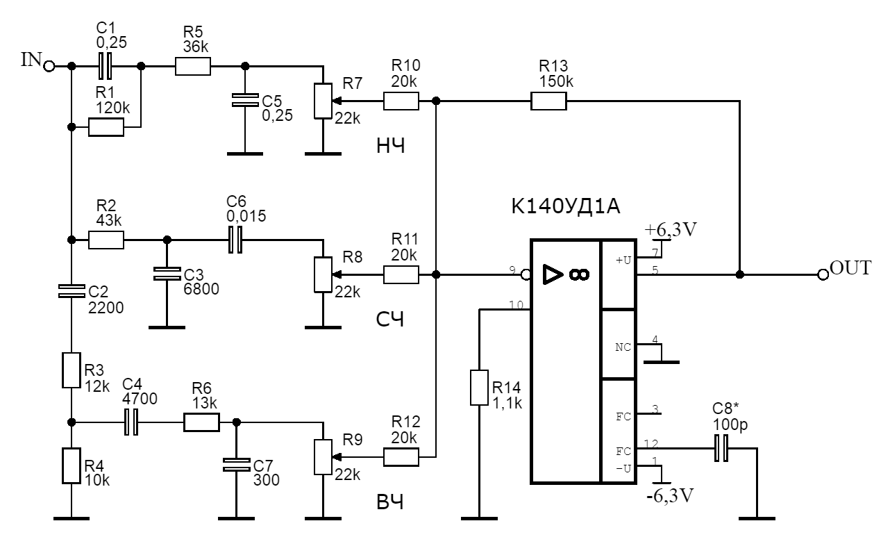
Трехполосный регулятор тембра на микросхеме К140УД

Трехполосный регулятор тембра выполнен на базе инвертирующего сумматора на ОУ К140УД1А и предназначен для работы в высокачественных усилителях НЧ.

Основные технические характеристики регулятора:

Максимальный коэффициент передачи в полосе частот - 20...20000;
Гц при неравномерности АЧХ 0,5дБ = 1;
Максимальная амплитуда выходного напряжения, В - 3,3;
Отношение сигнал/шум при входном напряжении 1В , дБ = 76;
Коэффициент гармоник, % - 0,1.
Устройство состоит из трех RC-фильтров и суммирующего их выходные напряжения инвертирующего сумматора на ОУ А1. Фильтр R1C1R5C5R7 выделяет низкочастотные составляющие сигнала, R2C3C6R8 - среднечастотные, а C2R3R4C4R6C7R9 -высокочастотные. Частоты раздела фильтров примерно 150 и 5000 Гц. Уровни сигналов, поступающих на вход ОУ А1, регулируют переменными резисторами R7 - R9.

Для повышения плавности регулирования номиналы резисторов R10 - R12 выбраны близкими к номиналам переменных резисторов R7 - R9. В регуляторе тембра можно использовать любые ОУ серий К140 и К153, разумеется, с соответствующими цепями коррекции и напряжениями питания.

Переменные резисторы R7 - R9 группы В. При необходимости число полос регулирования тембра может быть уменьшено или увеличено. Однако оно не должно превышать 5...6, так как иначе из - за недостаточно высокой добротности RC-фильтров их АЧХ будут излишне перекрываться, что ограничит возможность регулировки тембра в соседних полосах.

Источники:
Стр. 44 журнала «Радио» № 11 за 1982 год
Николаев А.П., Малкина М.В. - 500 схем для радиолюбителей. 1998, 143 с.
В реальном размере 1282x773 / 90.8Kb
12 0 0.0

Добавлено 19.11.2025 Molier

Добавлять комментарии могут только зарегистрированные пользователи.
[ Регистрация | Вход ]