Понедельник
09.02.2026
23:30
Категории раздела
Интересные идеи [33]
Guitar effects pedals [43]
Электроника [51]
Схемы [232]
Схемы макетные, veroboard и др. [75]
Поделки из дерева [11]
Судомоделизм [36]
Креатив [117]
Мои фотографии [58]
Datasheet [6]
Разное [15]
Поиск
Вход на сайт
Статистика

Top.Mail.Ru
Друзья сайта
Flag Counter
Теги
чертежи дерево сделай сам журнал сам интересно Домашняя Лаборатория 2007 CD4049 электроника Delay NE555 судомоделизм примочки гитара 555 Amp LM386 программы усилитель VerifiedGRECHA блок питания схемы Парусник Мастерок генератор синтезатор JFET электрогитара эффекты комбик педали boss Tremolo distortion preamp ibanez Verified MXR Pedal boost overdrive Pedals Lovepedal fuzz DOD COLORSOUND bass Compressor TL072
Коллекция работ и идей. Всё своими руками.

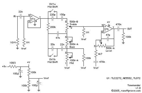
Ультрагибкий тембровый стек Tonemender

Ультрагибкий тембровый стек Tonemender
с чистым усилением от runoffgroove.com

Tonemender — очень гибкий, но простой усилитель чистого звука с тембровым стеком из трех ручек, позволяющий пользователю воссоздать классические звучания Fender, Marshall и Vox.

Мы рекомендуем использовать TLC2272 для двухканального операционного усилителя. TLC2272 рассчитан на низкий уровень шума и размах выходного сигнала, равный напряжению питания, что обеспечивает максимально возможное чистое усиление и динамический диапазон. NE5532 — ещё один хороший выбор, но TL072 также можно использовать с неплохими результатами.

Переключатель Mid Shift (SW1 на схеме) выбирает центральную частоту провала в среднечастотном диапазоне. Центральная частота смещается примерно с 700 Гц (Marshall/Vox) до 400 Гц (Fender) в положениях HI и LO соответственно.

Для кривых в стиле Fender регулятор Mid Shift устанавливается в положение LO (закрыто). Чтобы воспроизвести кривые в стиле Marshall, переведите регулятор Mid Shift в положение HI (открыто). Для традиционных настроек Marshall установите регулятор Mid Shift в положение 12:00–5:00, а более низкие значения обеспечат дополнительную гибкость. Для отклика в стиле Vox установите регулятор Mid Shift в положение HI, а регулятор Mids зафиксируйте на 10:00 и переместите регулятор Bass в положение 7:00–12:00.

«Плоское» положение эквалайзера: регуляторы низких и высоких частот установлены на минимум, а регулятор средних частот — в среднее положение. При полном отключении низких и высоких частот регулятор средних частот действует как дополнительный регулятор уровня, что является характерной особенностью темброблока Fender.

ПОДРОБНЕЕ по ССЫЛКЕ
http://www.runoffgroove.com/tonemender.html
В реальном размере 580x380 / 7.1Kb
12 0 5.0

Добавлено 28.09.2025 Molier

Добавлять комментарии могут только зарегистрированные пользователи.
[ Регистрация | Вход ]