Двухканальный дисторшн Double D
от runoffgroove.com

Google перевод оригинальной статьи:
Каждый, кто работал с микросхемой 4049, знает, что на её плате шесть инверторов. В большинстве схем искажения для этой микросхемы используются два или три каскада с шунтированием остальных. Всегда существовала идея использовать все каскады микросхемы, чтобы не тратить неиспользуемые инверторы. На форуме Арона много обсуждалось использование всех шести каскадов или различных конфигураций для максимальной эффективности этой микросхемы. Опубликованных проектов, демонстрирующих это, нет, поэтому RunoffGroove решил проверить, что можно сделать.
Цели проектирования были определены до и во время этапа проектирования. Первой целью было использовать все инверторы, которые мы могли на чипе 4049. Второй целью было иметь входное сопротивление 1 МОм или лучше. Третьей целью было иметь буферизованный выход, чтобы избежать нагрузки инверторов. Мы попробовали использовать все шесть каскадов последовательно, но уровень шипения был невероятно высок. Хорошие тона были, но уровень шума был слишком велик. Мы обнаружили, что максимальный предел для хорошо себя ведущей схемы составлял около четырех инверторов последовательно. Даже в этом случае шум был довольно высоким. Оглядываясь на другие конструкции с использованием 4049, мы решили. максимальное необходимое количество каскадов было бы два или три. Простой входной каскад с общим истоком Jfet мог бы вывести инверторы на сильный перегруз, как доказано конструкцией Hot Harmonics Фрэнка Кларка .
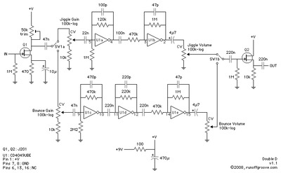
В выбранной нами микросхеме CD4049UBE все инверторы направлены в одну сторону. Такая схема отлично подходит для работы двух параллельных каналов. Идея уже была прочно устоявшейся, поэтому мы решили создать два переключаемых канала, используя два или все три инвертора с каждой стороны микросхемы. Нам нужны были два независимых канала перегрузки с регулировкой усиления и громкости для каждого. Мы хотели, чтобы один канал звучал очень похоже на усилитель в классическом стиле. Целью было звучание перегруженных усилителей Fender, Marshall и т.д. Для другого канала мы хотели чего-то более «заоблачного». Нам нужен был звук с очень высоким коэффициентом усиления и плавными верхами. Что-то вроде старых усилителей Boogie.
Для простоты (основная директива RunoffGroove) мы решили использовать общий входной каскад и буфер. Мы решили включать и выключать инверторы, чтобы упростить переключение каналов. В качестве входного каскада и буфера были выбраны полевые транзисторы JFET из-за их благоприятных звуковых и электрических характеристик, а также меньшего количества необходимых компонентов.
Рождение Double D! Нам удалось разработать двухинверторный канал «Jiggle» с множеством классических усилительных звуков при разных положениях ручки усиления. Другой канал, «Bounce», использует три инвертора для увеличения усиления. Для смягчения клиппинга на инверторах использовались конденсаторы. Мы реализовали предложение Марка Хаммера о большем занижении высоких частот на ранних стадиях клиппинга и меньшем на последующих. Это помогло выявить усилительные звуки и убрать резкие, «шипучие» верхние частоты, характерные для «голой» схемы. На выходе, безусловно, нет недостатка в высоких частотах. Типичные «пронзительные» высокие частоты классических усилителей всё ещё присутствуют. Динамический отклик действительно хорош, а зернистость можно регулировать с помощью ручки громкости гитары.
У этой конструкции, как и у многих других моделей 4049/4069, есть один недостаток: высокое потребление тока. Мы измерили ток 22,8 мА на одном из прототипов. Мы не определили ожидаемый срок службы 9-вольтового усилителя, но он будет меньше, чем у многих других искажающих устройств. В связи с высоким потреблением тока мы рекомендуем использовать 9-вольтовый адаптер. Вы можете попробовать некоторые из советов, опубликованных на форуме Aron's Stompbox, в частности, Тимом Эскобедо и Гезом Пэтоном. Недавно они упомянули о попытках различных методов управления питанием 4049 для снижения потребления тока.
Работоспособность этой схемы с указанными значениями и компонентами была подтверждена независимыми экспертами. Мы не можем гарантировать, что любые изменённые значения или заменяемые компоненты будут работать так же, как прототипы. Изменяйте значения/заменяйте компоненты на свой страх и риск!
ПЕРВОИСТОЧНИК
runoffgroove.com
Источник: https://www.runoffgroove.com/doubled.html |