Генератор песен кукушки

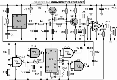
Детали:
R1, R5___________1 кОм 1/4 Вт Резисторы
R2_____________50K 1/2W Триммер Кермет
Резистор R3______________8K2 1/4 Вт
R4_____________82K Резистор 1/4 Вт
Резистор R6______________1M 1/4W
Резисторы R7,R17,R20,R21_22K 1/4 Вт
Резисторы R8, R10, R11, R19_10K 1/4W
Резистор R9____________150K 1/4W
Резистор R12_____________4K7 1/4W
R13___________100K 1/4W Резистор
Резистор R14___________220R 1/4W
R15, R22________20K 1/2W Триммеры Кермет
Резистор R16____________10R 1/4W
R18___________200K 1/2W Триммер Кермет
C1,C11_________47 нФ 63 В Полиэфирные или керамические конденсаторы
C2, C10, C12____220 мкФ 25 В Электролитические конденсаторы
C3____________220 нФ 63 В Полиэфирный или керамический конденсатор
C4_____________22 нФ 63 В Полиэфирный или керамический конденсатор
C5, C6, C8, C9___100 нФ 63 В Полиэфирные или керамические конденсаторы
C7, C13, C14_____10 мкФ 63 В Электролитические конденсаторы
Диоды D1, D2, D3, D6__1N4148 75 В 150 мА
D4,D5_________BAT46 100V 150mA Диоды Шоттки
Q1, Q2_________BC547 45V 100mA NPN транзисторы
IC1____________7555 или TS555CN CMOS-таймер
IC2____________4093 Четырехвходовой двухвходовой логический элемент Шмитта NAND
IC3____________4017 Десятичный счетчик с 10 декодированными выходами.
IC4___________LM386 Микросхема усилителя мощности звука
P1_____________Кнопка SPST
SW1____________SPST Переключатель
КОЛОНКА___________8 Ом Громкоговоритель
Принцип работы схемы:
Микросхема IC1 подключена как генератор прямоугольных импульсов и воспроизводит оба тона песни кукушки. Частота более высокого тона (667 Гц) устанавливается с помощью подстроечного резистора R2. Когда выход IC2D становится низким, к компонентам синхронизации IC1 через диод D6 добавляется дополнительный подстроечный резистор (R22), и генерируется более низкий тон (545 Гц). Для точного воспроизведения песни кукушки прямоугольный импульс на выходе IC1 преобразуется в квазисинусоидальную форму с помощью резисторов R3, R4, конденсаторов C3 и C4, а затем смешивается с белым шумом, генерируемым транзистором Q1 и резистором R6.
Q2 выполняет две функции: он смешивает два входящих сигнала и управляет результирующим тоном, формируя его атаку и затухание с помощью компонентов, подключенных к его эмиттеру. IC4 — это усилитель мощности звука, управляющий динамиком, а R15 — регулятор громкости. Различные параметры звука и паузы для схемы обеспечиваются генератором тактовой частоты IC2A, управляющим десятичным счетчиком IC3. Некоторые выходные выводы этой микросхемы управляются микросхемами IC2C, IC2D и связанными компонентами для соответствующего управления генератором звука и звуковым затвором.Когда SW1 разомкнут, схема работает в режиме автоподстройки частоты, и кукушка непрерывно издает свой голос.
Когда SW1 замкнут, схема генерирует два тона, а затем останавливается, поскольку на последнем выходном выводе (#11) микросхемы десятичного счетчика появляется высокий уровень: поэтому счет блокируется с помощью диода D1, подающего сигнал на вывод #13. Схема сбрасывается положительным импульсом на выводе #15 микросхемы IC3 при нажатии кнопки P1.
Настраивать:
Наилучшие результаты будут получены, если частоты двух тонов будут установлены точно, то есть 667 Гц для первого тона и 545 Гц для второго: в музыкальной терминологии этот интервал называется малой терцией. Очевидно, что цифровой частотный счетчик, если он доступен, был бы лучшим инструментом для настройки R2 и R22, но вы можете использовать музыкальный инструмент, например, пианино или гитару, точно настроив ноты на слух.
-Временно отсоедините резистор R22 от анода D6.
-Подключите цифровой частотомер к выводу 3 микросхемы IC1.
-Отрегулируйте параметр R2, чтобы на дисплее отображалось 667 Гц.
-Подключите резистор R22 к отрицательному заземлению и настройте его так, чтобы на дисплее отображалось 545 Гц.
-Восстановите соединение R22 - D6.
Настройка на слух:
-Временно отсоедините резистор R22 от анода D6.
-Отсоедините конденсатор C8 от коллектора транзистора Q2 и подключите его к соединению резистора R4, конденсаторов C4 и C5.
-Отрегулируйте R2 таким образом, чтобы тон, издаваемый громкоговорителем, совпадал по высоте с эталонной нотой, издаваемой вашим музыкальным инструментом. Эта эталонная нота будет ми, записанная на нотном стане в четвертом промежутке при использовании скрипичного ключа.
-Подключите резистор R22 к отрицательной земле и отрегулируйте его так, чтобы тон, издаваемый громкоговорителем, совпадал по высоте с эталонной нотой, издаваемой вашим музыкальным инструментом. Эта вторая эталонная нота будет соответствовать до-диез, записанному на нотном стане в третьем промежутке при использовании скрипичного ключа.
-Восстановите соединения R22 - D6 и C8 с коллектором Q2.
Примечания:
-Главные часы можно отрегулировать с помощью резистора R18.
-Процентное содержание шипения и звука в схеме микширования, определяющее характер звучания, можно изменять, меняя значения R8 и R7 соответственно.
-Можно использовать любой источник постоянного напряжения в диапазоне 12–15 В, но обратите внимание, что напряжение ниже 12 В не позволит генератору белого шума работать.
-Забавное применение этой схемы — использовать фоторезистор вместо P1, а затем разместить устройство рядом с мигающими лампочками вашей рождественской елки. -Каждый раз, когда загорится выбранная лампочка, будет слышна приятная песенка кукушки.
ИСТОЧНИК
Генератор песен кукушки

Описание: Приятная, очень точная имитация звука. Подходит для звуковых эффектов, дверных звонков и т. д. Эта схема генерирует двухтональный эффект, очень похожий на пение кукушки. Благодаря встроенному аудиоусилителю и громкоговорителю, её можно использовать для дверных звонков или других целей. В качестве генератора звуковых эффектов её можно подключать к внешним усилителям, магнитофонам и т. д. В этом случае встроенный аудиоусилитель и громкоговоритель можно исключить, а выходной сигнал снять на конденсатор C8 и землю. Дополнительно: Есть два режима работы: автоколебательный, когда SW1 открыт, и однократный, когда SW1 закрыт. В этом случае при каждом нажатии кнопки P1 будет генерироваться двухтональное пение кукушки. Работа схемы: Микросхема IC1 подключена как генератор прямоугольных импульсов и воспроизводит оба тона.
Описанная схема функционирует как генератор звуковых эффектов, специально разработанный для воспроизведения двухтонального звука, похожего на пение кукушки. Она подходит для различных применений, включая дверные звонки и звуковые эффекты в электронных устройствах. Схема включает в себя встроенный аудиоусилитель и громкоговоритель, что позволяет осуществлять прямой вывод звука.
Для повышения универсальности выход можно настроить для подключения к внешним аудиосистемам, таким как усилители или магнитофоны. В таких случаях встроенный аудиоусилитель и громкоговоритель можно обойти, а аудиовыход будет подключен к точке соединения конденсатора C8 и земли.
Режимы работы схемы определяются состоянием переключателя SW1. Когда SW1 разомкнут, схема работает в режиме автоподстройки частоты, непрерывно генерируя двухтональный эффект. И наоборот, замыкание SW1 активирует однократный режим, при котором двухтональный звук кукушки воспроизводится каждый раз при нажатии кнопки P1.
Сердцем схемы является интегральная микросхема IC1, которая сконфигурирована как генератор прямоугольных импульсов. Эта микросхема генерирует два различных тона, характеризующих звук кукушки. Регулируя значения компонентов, связанных с IC1, таких как резисторы и конденсаторы, частоту и длительность выходных тонов можно точно настроить для достижения желаемых звуковых характеристик.
В целом, эта схема представляет собой компактное и эффективное решение для генерации звуковых эффектов, обеспечивая гибкость как в автономных, так и в интегрированных приложениях. Приятная, очень точная имитация звука. Подходит для звуковых эффектов, дверных звонков и т. д. Эта схема генерирует двухтональный эффект, очень похожий на пение кукушки. Ее можно использовать для дверных звонков или других целей благодаря встроенному аудиоусилителю и громкоговорителю. При использовании в качестве генератора звуковых эффектов ее можно подключать к внешним усилителям, магнитофонам и т. д. В этом случае встроенный аудиоусилитель и громкоговоритель можно исключить, а выходной сигнал снимается между конденсатором C8 и землей.
Есть два режима: автоколебание, когда SW1 оставлен открытым, и однократное срабатывание, когда SW1 закрыт. В этом случае при каждом нажатии P1 будет генерироваться двухтональная «кукушечная» мелодия. Принцип работы схемы: микросхема IC1 подключена как генератор прямоугольных импульсов и воспроизводит оба тона.

ИСТОЧНИК
Источник: https://www.circuit-finder.com/categories/sound-and-oscillator/sound-generator/856/cuckoo-sound-generator-circuit-schema |