| Molier | Дата: Пятница, 16.05.2025, 07:35 | Сообщение # 1 |
|
Генерал-лейтенант
Группа: Администраторы
Сообщений: 622
Статус: Offline
| BOSS AC-2
|
| |
|
|
| Molier | Дата: Пятница, 16.05.2025, 13:06 | Сообщение # 2 |
|
Генерал-лейтенант
Группа: Администраторы
Сообщений: 622
Статус: Offline
|
|
| |
|
|
| Molier | Дата: Пятница, 03.10.2025, 20:23 | Сообщение # 3 |
|
Генерал-лейтенант
Группа: Администраторы
Сообщений: 622
Статус: Offline
| Модифицированный BOSS AC-2
https://drugscore.blog.fc2.com/blog-entry-15.html#gsc.tab=0
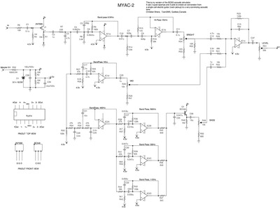
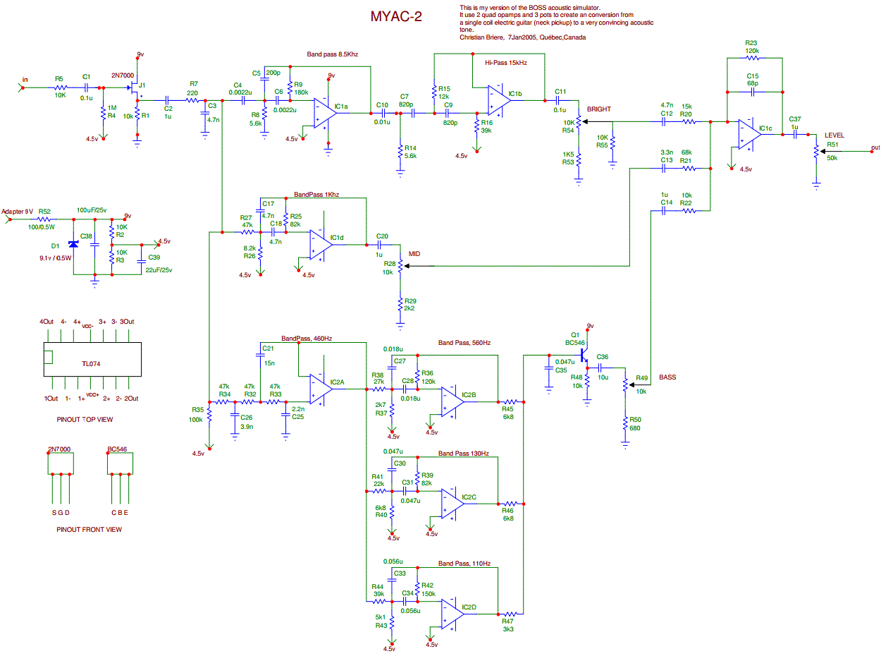
Это упрощенная версияакустического симулятора BOSS AC-2, найденная на зарубежном сайте PEDALE MANIA. Хоть я и упростил, всё равно довольно сложно.
▽Принципиальнаясхема (Кажется, онабольшенедоступна, поэтомуяеевыкладываю. Ноябрь 2016 г.) ▽Схема ▽Печатнаяплата (ширина 58,4 мм, высота 53,3 мм) Она заполнена резисторами. TL074 был слишкомбольшим, чтобы разместить их рядом, поэтому мне удалось решить проблему, увеличив высоту одного из них с помощью штифта гнезда. Мы бросаем вызов ограничениям размера MXR. Пространство вокруг разъемов и выключателей очень узкое. Я не заметил особых изменений в среднем значении, поэтому оставил его на уровне MAX. Громкость и так была слишком низкой, поэтому я заменил R23 (120 кОм) на 220 кОм. Кроме того, я попробовал заменить C15 (68 пФ) на 100 пФ, чтобы уменьшить шум, но это не дало особого результата. После установки шум был не особенно заметен. Что касается звука, то он весьма напоминает акустическую гитару. Ну, возможно, он и близко не сравнится с настоящим, но, возможно, пригодится во время живых выступлений. Вы также можете использовать его в качестве эксайтера, не слишком повышая уровень басов. Мне кажется, что я хочу, чтобы он был включен постоянно, особенно когда играю чистые аккорды. На этой фотографии трудно увидеть разницу в цвете наклеек. Но на самом деле все немного иначе. Очень сложно подобрать цвета. (Схема и печатная плата добавлены 9 ноября 2016 г.)



https://drugscore.blog.fc2.com/blog-entry-15.html#gsc.tab=0
|
| |
|
|