 |
Понедельник 12.01.2026 01:55 |
| Статистика |  |
| Друзья сайта |
 |
|
|
Приветствуем вас Гость | RSS
Главная | Регистрация | Вход |
| Коллекция работ и идей. Всё своими руками. |
|
Эффекты с jmkpcbs.com
| |
| Molier | Дата: Воскресенье, 23.11.2025, 19:51 | Сообщение # 1 |
|
Генерал-лейтенант
Группа: Администраторы
Сообщений: 507
Статус: Offline
| jmkpcbs.com

Все размещенные файлы предоставлены для ознакомительного процесса. Ни основатели проекта, ни хостинг-провайдер, не любые другие физические или юридические лица не несут никакой ответственности за использование материалов сайта. Вы "обязаны" удалить скачанный программный продукт через 24 часа.
|
| |
|
|
| Molier | Дата: Воскресенье, 23.11.2025, 20:54 | Сообщение # 16 |
|
Генерал-лейтенант
Группа: Администраторы
Сообщений: 507
Статус: Offline
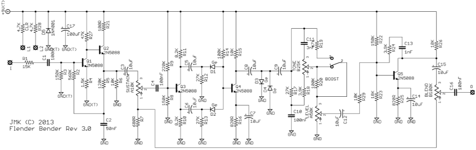
| Flender Bender

Flender Bender — это клон причудливого, безумного старого фузза, на котором невероятно весело играть! Благодаря возможности использовать второй педаль для полного изменения звучания фузза, а также четырем ручкам для тонкой настройки звука, этот фузз может быть резким и грубым даже в лучшем виде, но всё равно становится ярким и очень полезным в различных групповых ситуациях. Попробуйте, если вам нравятся старые фуззы или вы хотите попробовать что-то новое.
https://jmkpcbs.com/product/flender-bender/
|
| |
|
|
| Molier | Дата: Воскресенье, 23.11.2025, 20:58 | Сообщение # 17 |
|
Генерал-лейтенант
Группа: Администраторы
Сообщений: 507
Статус: Offline
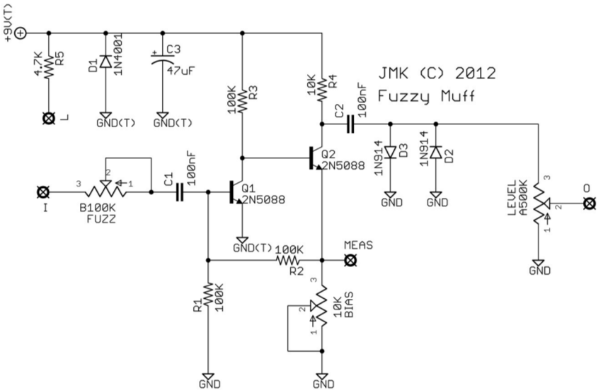
| Fuzzy Muff

Эта классическая схема — то, с чего начинался звук Muff! Предшественник оригинальной схемы Muff, этот эффект сочетает в себе эффекты фузза и перегруза, очень прост в реализации и звучит потрясающе! Это особенно здорово, если вы уже пробовали Muff и обнаружили, что его искажения немного перегружены.
https://jmkpcbs.com/product/fuzz-muff/
|
| |
|
|
| Molier | Дата: Воскресенье, 23.11.2025, 21:03 | Сообщение # 18 |
|
Генерал-лейтенант
Группа: Администраторы
Сообщений: 507
Статус: Offline
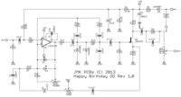
| Happy Birthday Overdrive

В Happy Birthday Overdrive используется один операционный усилитель для секции дисторшна и полевой транзистор JFET для компенсации усиления после уникальной секции тембра, что также влияет на выходной сигнал. Это отличный лёгкий или средний перегруз с лёгкими обертонами, напоминающими фуз.
https://jmkpcbs.com/product/happy-birthday-overdrive/
|
| |
|
|
| Molier | Дата: Воскресенье, 23.11.2025, 21:07 | Сообщение # 19 |
|
Генерал-лейтенант
Группа: Администраторы
Сообщений: 507
Статус: Offline
| Headphone Amplifier

Усилитель для наушников – это именно то, что нужно – усилитель для использования наушников во время игры на гитаре. Эта версия оснащена триммером усиления для настройки чистого сигнала и ручкой выходной громкости, чтобы уши не кровоточили.
https://jmkpcbs.com/product/headphone-amplifier/
|
| |
|
|
| Molier | Дата: Воскресенье, 23.11.2025, 21:10 | Сообщение # 20 |
|
Генерал-лейтенант
Группа: Администраторы
Сообщений: 507
Статус: Offline
| HooDoo Drive

HooDoo Drive — уникальный овердрайв, поскольку у него нет ручки тембра. Этот овердрайв с прямой регулировкой усиления и громкости идеально подходит для лёгкого перегрузки или усиления сигнала.
https://jmkpcbs.com/product/hoodoo-drive/
|
| |
|
|
| Molier | Дата: Воскресенье, 23.11.2025, 21:13 | Сообщение # 21 |
|
Генерал-лейтенант
Группа: Администраторы
Сообщений: 507
Статус: Offline
| Level Up

Level Up — это новый тип схемы от JMK, основанный на октавном звуке. Level Up занимает промежуточное положение между педалью овердрайва, фузза и буста, обладая уникальной способностью смешивать дисторшн с октавным звуком и лёгким кольцевым модулятором. При полностью отключённом октавном звуке педаль можно настроить как слегка усиливающий фуз или овердрайв, но при обратном подмешивании октавного сигнала получается уникальный музыкальный звук, идеально подходящий для соло в верхних регистрах. Попробуйте, и вы не пожалеете.
https://jmkpcbs.com/product/level-up/
|
| |
|
|
| Molier | Дата: Воскресенье, 23.11.2025, 21:16 | Сообщение # 22 |
|
Генерал-лейтенант
Группа: Администраторы
Сообщений: 507
Статус: Offline
| Little Angel

Little Angel Chorus — это цифровой хорус, разработанный на основе чипа задержки PT2399. Благодаря этому, он гораздо дешевле в сборке, чем более распространённые аналоговые хорусы на базе BBD, и собран из более доступных компонентов, чем можно было бы ожидать от цифрового модуляционного эффекта. Его сборка несложна даже при самом большом желании, но он также даёт полезный хорус, если вам нужно или хочется получить этот щебечущий вобл для вашей гитары.
Эту схему разработал Рик Холт (Frequency Central), а печатная плата была изготовлена с его разрешения.
https://jmkpcbs.com/product/little-angel/
|
| |
|
|
| Molier | Дата: Воскресенье, 23.11.2025, 21:20 | Сообщение # 23 |
|
Генерал-лейтенант
Группа: Администраторы
Сообщений: 507
Статус: Offline
| Mini Comp

Эта лимитированная рождественская красная печатная плата представляет собой уменьшенную и более компактную версию Engineer's Compressor. Она использует микросхему CA3080 в совершенно другой конфигурации, что обеспечивает значительно более низкий уровень шума. Кроме того, она занимает меньше места и имеет только один регулятор (степень сжатия) благодаря использованию резисторов мощностью 1/8 Вт и встроенного подстроечного резистора громкости, что позволяет разместить её в корпусе меньшего размера или использовать в качестве дополнительного компрессора в составе мультикомпрессора.
https://jmkpcbs.com/product/mini-comp/
|
| |
|
|
| Molier | Дата: Воскресенье, 23.11.2025, 21:26 | Сообщение # 24 |
|
Генерал-лейтенант
Группа: Администраторы
Сообщений: 507
Статус: Offline
| Modulay

Modulay — это дилей PT2399 в классическом стиле, то есть он основан на той же схеме из технического описания, что и многие другие дилеи PT2399, но с парой модификаций. Наряду с классической конструкцией PT2399 мы включили в качестве внутреннего подстроечного резистора фантастический регулятор «шума», разработанный участником DIY-сообщества Culture Jam (CJ). Простая конструкция CJ позволяет пользователю регулировать фильтрацию обработанного сигнала от «яркого и шумного» до «темного и чистого». Дополнительной особенностью этой задержки является схема модуляции, встречающаяся в некоторых других конструкциях, с внешним управлением глубиной модуляции и внутренним управлением скоростью.
Особого внимания заслуживает тот факт, что эта печатная плата эффектов разработана для корпуса одного размера — всё верно, это задержка PT2399 с модуляцией, которая легко помещается в корпус 125B, а при тщательном планировании её можно адаптировать под корпус 1590B. Такие проекты встречаются не каждый день!
https://jmkpcbs.com/product/modulay/
|
| |
|
|
| Molier | Дата: Воскресенье, 23.11.2025, 21:29 | Сообщение # 25 |
|
Генерал-лейтенант
Группа: Администраторы
Сообщений: 507
Статус: Offline
| Moon Lander

Moon Lander — это клон сильно модифицированной схемы «Classic Fuzz». Эта версия предоставляет дополнительные возможности для настройки огромного разнообразия звуков. Вы можете получить звуки типа «Classic Fuzz», но, в отличие от него, вы можете получить перегрузку вплоть до Fuzz, чего нет в оригинальной схеме. Из-за большего количества потенциометров эта сборка относится к среднему уровню сложности, но сама печатная плата очень проста в сборке для новичка.
https://jmkpcbs.com/product/moon-lander/
|
| |
|
|
| Molier | Дата: Воскресенье, 23.11.2025, 21:34 | Сообщение # 26 |
|
Генерал-лейтенант
Группа: Администраторы
Сообщений: 507
Статус: Offline
| 5 Knob Fuzz

Хотите сумасшедшего, неконтролируемого звука Fuzz? И хотите практичного звука Fuzz на германиевых транзисторах? Обратите внимание на 5 Knob Fuzz — модифицированный классический Fuzz с кучей фузз-эффектов и уникальными настройками некоторых других элементов схемы, которые выводят эту педаль на новый уровень. Используя пару германиевых PNP-транзисторов, важно понимать, что любой транзистор сюда не поместится. Однако простота конструкции делает сборку невероятно простой для новичка.
https://jmkpcbs.com/product/5-knob-fuzz/
|
| |
|
|
| Molier | Дата: Воскресенье, 23.11.2025, 21:38 | Сообщение # 27 |
|
Генерал-лейтенант
Группа: Администраторы
Сообщений: 507
Статус: Offline
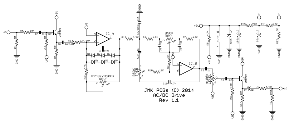
| AC/DC Drive

AC/DC Drive использует тональность Baxandall Tone для создания непревзойденного тембрального контроля над типичной схемой перегрузки на двух операционных усилителях. В сочетании с широким набором вариантов значений, которые можно применять к этой топологии, возможности ограничения также помогают создать схему, которая станет настоящим подарком для любого любителя тюнинга. Получайте удовольствие от экспериментов и настроек, чтобы найти тот самый отличный перегруз с низким коэффициентом усиления и отличными регуляторами тембра в ходе работы над этим проектом.
*Обратите внимание: для платы Rev 1.0 требуется документация по сборке Rev 1.1. Если у вас возникли проблемы, ознакомьтесь с соответствующей документацией, чтобы убедиться, что вы используете правильные компоненты.*
https://jmkpcbs.com/product/acdc-drive/
|
| |
|
|
| Molier | Дата: Воскресенье, 23.11.2025, 21:40 | Сообщение # 28 |
|
Генерал-лейтенант
Группа: Администраторы
Сообщений: 507
Статус: Offline
| Beauty Booster

Beauty Booster был выпущен в виде бесплатной печатной платы в рождественский сезон 2013 года, но у нас осталось несколько дополнительных экземпляров, которые мы выпустили в начале 2014 года. Когда они закончатся, их не будет! Так что, если вам нравятся педали с ограниченным релизом или вы отдали свой первый экземпляр, приобретите свой прямо сейчас!
Этот эффект — очень простое устройство, которое обеспечивает как адекватный низкоомный буфер, что отлично подходит для гитарной педали, так и переключаемый усилитель. Примечательно, что, в отличие от некоторых других усилителей, этот начинает работу с уровня единства при полностью выключенном регуляторе и только усиливается — ваш сигнал никогда не станет тише, чем при выключенном усилителе. Если вам нужен буфер, попробуйте этот, ведь он также усилит сигнал!
https://jmkpcbs.com/product/beauty-booster/
|
| |
|
|
| Molier | Дата: Воскресенье, 23.11.2025, 21:44 | Сообщение # 29 |
|
Генерал-лейтенант
Группа: Администраторы
Сообщений: 507
Статус: Offline
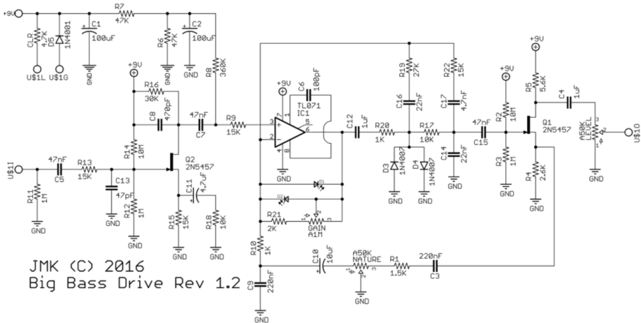
| Big Bass Drive

Big Bass Drive — первый проект JMK PCBs, предназначенный специально для бас-гитары! Этот монструозный перегруз идеально подходит для низких частот бас-гитары, обеспечивая мощный свист и сустейн, а также щедрое усиление громкости и регулировку тембра. Попробуйте, даже если вы собираетесь собрать его только для басиста в своей группе! Обратите внимание: хотя этот эффект отлично подходит для баса, он обладает уникальным звучанием, которое можно использовать и с гитарами. Если вы играете расстроенным или баритоном, попробуйте и эту схему.
https://jmkpcbs.com/product/big-bass-drive/
|
| |
|
|
| Molier | Дата: Воскресенье, 23.11.2025, 21:47 | Сообщение # 30 |
|
Генерал-лейтенант
Группа: Администраторы
Сообщений: 507
Статус: Offline
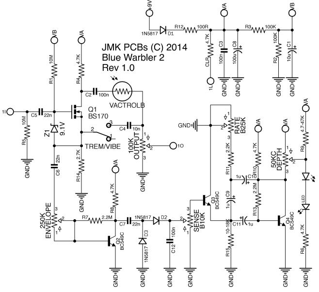
| Blue Warbler 2

Blue Warbler 2 — пожалуй, самая ожидаемая печатная плата JMK! На разработку ушло (наверное) больше всего времени из всех наших проектов, и это, безусловно, уникальный и потрясающе звучащий эффект.
Главная особенность схемы — низкочастотный осциллятор (LFO) с огибающей, управляемый модуляцией. Проще говоря, интенсивность игры на инструменте влияет на модуляцию сигнала. Для модуляции предусмотрен переключатель между эффектами вибрато и тремоло, а также регуляторы скорости и глубины модуляции. Регулятор Sense позволяет частично управлять огибающей.
Этот проект во многом обязан Джону Паттону, разработавшему схему.
https://jmkpcbs.com/product/blue-warbler-2/
|
| |
|
|
|
|