|
Эффекты с jmkpcbs.com
|
|
| Molier | Дата: Воскресенье, 23.11.2025, 19:51 | Сообщение # 1 |
|
Генерал-лейтенант
Группа: Администраторы
Сообщений: 622
Статус: Offline
| jmkpcbs.com

Все размещенные файлы предоставлены для ознакомительного процесса. Ни основатели проекта, ни хостинг-провайдер, не любые другие физические или юридические лица не несут никакой ответственности за использование материалов сайта. Вы "обязаны" удалить скачанный программный продукт через 24 часа.
|
| |
|
|
| Molier | Дата: Воскресенье, 23.11.2025, 21:50 | Сообщение # 31 |
|
Генерал-лейтенант
Группа: Администраторы
Сообщений: 622
Статус: Offline
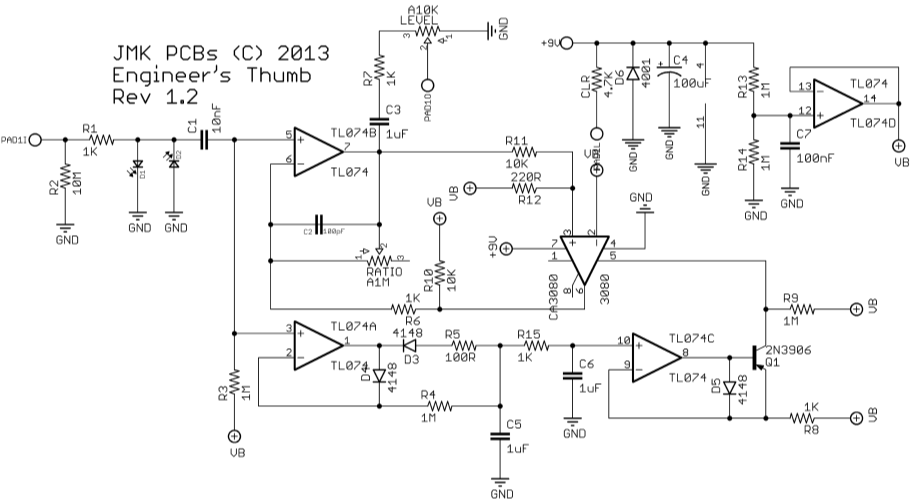
| Classic Tremolo

Тремоло JFet Bias было доступно и популярно с тех пор, как появились DIY-эффекты. Эта версия имеет ряд распространённых модификаций, включая функцию усиления громкости и функцию «мигающего светодиода». Этот эффект звучит великолепно, универсален и очень прост в сборке.
https://jmkpcbs.com/product/classic-tremolo/
|
| |
|
|
| Molier | Дата: Воскресенье, 23.11.2025, 21:52 | Сообщение # 32 |
|
Генерал-лейтенант
Группа: Администраторы
Сообщений: 622
Статус: Offline
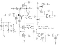
| Clean Drive

Clean Drive использует классическую схему перегрузки на двух операционных усилителях и добавляет эффект «чистого» регулятора. Регулятор Clean смешивает секцию перегрузки и тембра, позволяя переключаться между чистым усилением и средним перегрузом, с множеством промежуточных вариантов. Это создаёт уникальный перегруз, сохраняющий чёткость и оригинальную тональность, но при этом добавляющий сигналу зернистости и громкости.
https://jmkpcbs.com/product/clean-drive/
|
| |
|
|
| Molier | Дата: Воскресенье, 23.11.2025, 21:56 | Сообщение # 33 |
|
Генерал-лейтенант
Группа: Администраторы
Сообщений: 622
Статус: Offline
| Companion Fuzz

Companion Fuzz, первый в нашей серии «Mojo», — это классический фузз, который действительно выделяется своим весёлым и нестандартным звучанием. Сам фузз может быть гейтированным и шипящим, что придаёт ему уникальный и насыщенный звук. Эта версия на печатной плате разработана с использованием классических аксиальных компонентов, которые уникальны и придают педали ощущение, напоминающее «mojo». Мы не утверждаем, что они лучше, но они определённо очень удобны в использовании! Рекомендуемые компоненты можно приобрести у Mouser, хотя сборщик может приобрести их и в других местах.
https://jmkpcbs.com/product/companion-fuzz/
|
| |
|
|
| Molier | Дата: Воскресенье, 23.11.2025, 21:59 | Сообщение # 34 |
|
Генерал-лейтенант
Группа: Администраторы
Сообщений: 622
Статус: Offline
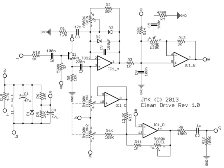
| Engineer’s Thumb Compressor

Engineer's Thumb — уникальный компрессор, сочетающий в себе классические компрессоры типа OTA и придающий им современный вид. В частности, он обладает гораздо более низким уровнем шума и менее окрашенным звучанием, чем классические компрессоры типа Ross/Dyna. Этот компрессор отлично подходит для акустических, электро- и бас-гитар.
https://jmkpcbs.com/product/engineers-thumb-compressor/
|
| |
|
|
| Molier | Дата: Воскресенье, 23.11.2025, 22:05 | Сообщение # 35 |
|
Генерал-лейтенант
Группа: Администраторы
Сообщений: 622
Статус: Offline
| Expandora

Expandora — это клон снятой с производства педали, получившей наибольшую известность благодаря использованию её гитаристом группы ZZ Top. Этот уникальный дисторшн-прибор оснащён стандартными ручками усиления, тона и громкости, а также встроенным DIP-переключателем для выбора между режимами Clean, Overdrive, Distortion и Insanity. Попробуйте его, если вы всегда мечтали играть через оригинал или если вам нравится бросать себе вызов и хочется попробовать что-то новое.
*Обратите внимание: в документации к ранним сборкам указан неверный номинал конденсатора! Конденсатор ёмкостью 33 нФ в разделе «Тон» должен быть ёмкостью 3,3 нФ . Если возможно, измените это значение в более старых сборках.*
https://jmkpcbs.com/product/expandora/
|
| |
|
|