|
Drum machine GR-1
|
|
| Molier | Дата: Вторник, 03.02.2026, 18:47 | Сообщение # 1 |
|
Генерал-лейтенант
Группа: Администраторы
Сообщений: 622
Статус: Offline
| Drum machine GR-103.02.26  СОДЕРЖАНИЕ:
-Triger Generator
-Простой VCO
-HiHat / Snare
-Drun kick
|
| |
|
|
| Molier | Дата: Вторник, 03.02.2026, 18:49 | Сообщение # 2 |
|
Генерал-лейтенант
Группа: Администраторы
Сообщений: 622
Статус: Offline
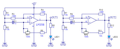
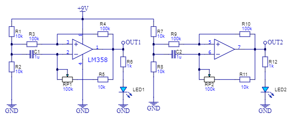
| HiHat / Snare

 исходники
----------------------------

PDF
|
| |
|
|
| Molier | Дата: Вторник, 03.02.2026, 18:56 | Сообщение # 3 |
|
Генерал-лейтенант
Группа: Администраторы
Сообщений: 622
Статус: Offline
| Drun kick


 ----------------------------

PDF
|
| |
|
|
| Molier | Дата: Среда, 04.02.2026, 16:29 | Сообщение # 4 |
|
Генерал-лейтенант
Группа: Администраторы
Сообщений: 622
Статус: Offline
| Triger Generator

PDF
Печатная плата
|
| |
|
|
| Molier | Дата: Воскресенье, 08.02.2026, 22:23 | Сообщение # 5 |
|
Генерал-лейтенант
Группа: Администраторы
Сообщений: 622
Статус: Offline
| ПростойVCO


|
| |
|
|
| Molier | Дата: Понедельник, 09.02.2026, 15:43 | Сообщение # 6 |
|
Генерал-лейтенант
Группа: Администраторы
Сообщений: 622
Статус: Offline
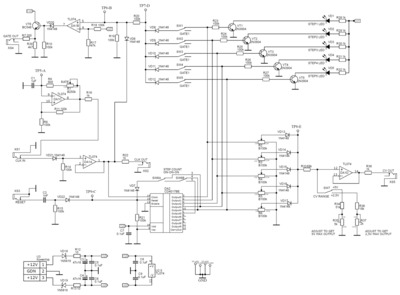
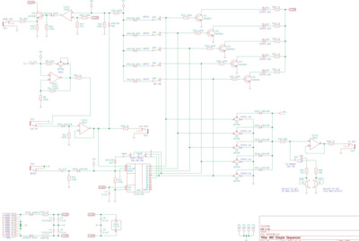
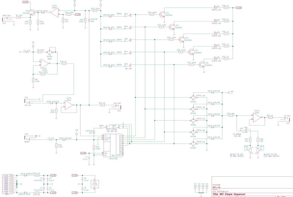
| SEQUENCER


|
| |
|
|
| Molier | Дата: Пятница, 13.02.2026, 14:13 | Сообщение # 7 |
|
Генерал-лейтенант
Группа: Администраторы
Сообщений: 622
Статус: Offline
| Kick Drum  Материал
Печатная плата
|
| |
|
|