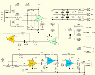
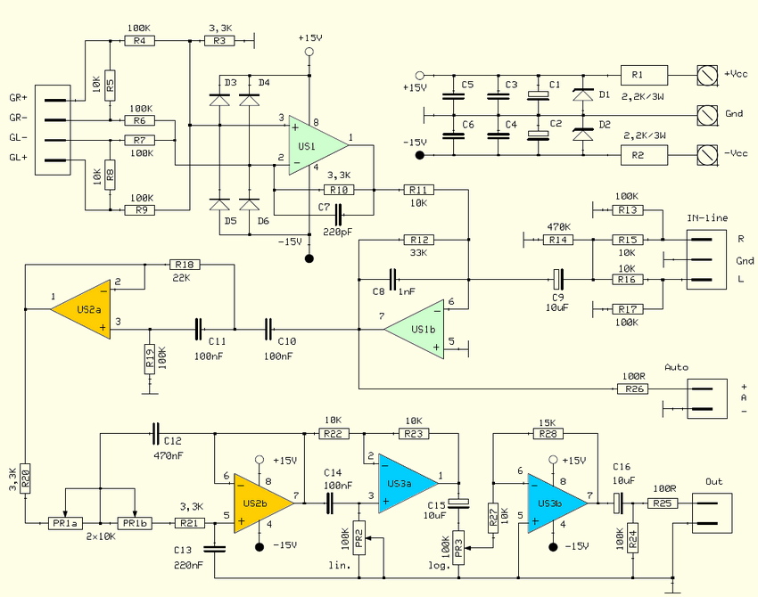
Активный фильтр TL072 для усилителя сабвуфера

Для усилителя сабвуфера важна схема фильтра низких частот. Схема на операционном усилителе TL072 построена на основе операционного усилителя. Задача системы — собирать сигналы с обоих каналов и затем разделять низкие частоты. Имеется фильтр нижнего уровня , регулировка частоты среза фильтра в диапазоне 50–150 Гц, плавный фазовый сдвиг и регулировка уровня усиления.
Напряжение питания фильтра сабвуфера симметричное (2x15 В постоянного тока). На печатной плате имеется стабилизирующая схема с стабилитроном. Значения ограничивающих резисторов 1 кОм…2,2 кОм (3 Вт) позволяют использовать устройство при напряжении до 40 вольт; для более высоких напряжений значения сопротивлений следует увеличить.
Схема активного фильтра сабвуфера


ИСТОЧНИК 320volt.com
Источник: https://320volt.com/en/tl072-active-filter-circuit-for-subwoofer-amp/ |