Самый безопасный выключатель
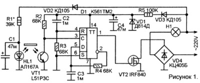
Может быть, конечно, и не самый безопасный, но, для управления им к нему даже не нужно прикасаться, поэтому, риск удара током, даже при повышенной влажности, очень мал. Ранее был описан «Выключатель «Тук-тук». Тот выключатель вообще не имел механически движущихся деталей, а для управления им по его корпусу нужно было слегка постукивать. Эти удары воспринимал акустический датчик. И все же, к нему нужно было прикасаться, а если ваши руки очень мокрые (например, вы моете посуду или стираете) вода может попасть в корпус и привести к удару током. Здесь же, достаточно лишь поднести к выключателю руку. Поднесли раз, - свет включился, поднести два - выключился. Органом управления служит оптический датчик на ИК-лучах. Он предельно прост, - состоит из ИК-светодиода и ИК - фототранзистора. Реагирует на отражение ИК-света от руки или какого-то предмета, поднесенного к нему на расстояние ближе 10 см. Принципиальная схема выключателя показана на рисунке 1

Датчик состоит из ИК-светодиода HL1 и фототранзистора VT1. Эти детали имеют похожие корпуса. Корпусом выключателя служит корпус квадратной штепсельной розетки, естественно, с двумя отверстиями в середине (под вилку). Здесь эти отверстия являются рабочей поверхностью датчика. Они немного расширены и в них вставлены трубки из темной пластмассы, а внутри этих трубок находятся ИК-светодиод и ИК - фототранзистор. Оба направлены в одну сторону, но так, что прямой свет от светодиода не может попасть на фототранзистор. Когда вы подносите руку к такому датчику, ИК-свет, излучаемый светодиодом, от неё отражается и попадает на линзу фототранзистора. Проведя рукой перед таким выключателем, вы создаете на коллекторе VT1 импульс, который поступает на вход С триггера D1. Этот D-триггер включен по схеме делителя на два (его вход D соединен с инверсным выходом), поэтому, каждый импульс меняет состояние триггера на обратное. А цепь СЗ-R4 немного замедляет процесс этого изменения, чтобы не было многократного переключения лампы из-за своеобразного «дребезга контактов», вызванного неравномерным перемещением руки или многократным отражением луча от её поверхности. Напряжение с прямого выхода триггера поступает на затвор мощного высоковольтного полевого транзистора VT2. Это -IRF840, транзистор, сопротивление канала которого в открытом виде менее одного ома. При таком сопротивлении падение напряжения на нем минимально, и при работе с лампой мощностью до 300W, теплота на нем не выделяется (радиатор не нужен). Однако, транзистор критичен к направлению протекающего через него тока, поэтому на его выходе, между его стоком и нагрузкой (лампой) включен мостовой выпрямитель VD4. В результате, через лампу протекает переменный ток, а через транзистор - пульсирующий. Приемная и передающая части схемы датчика питаются от отдельных выпрямителей. Применение отдельного источника на VD2-R1-C1 для светодиода позволяет наиболее оптимально настроить датчик по сипе излучаемого ИК-света, подбором сопротивления резистора R1. И при этом не оказывать влияния на работу источника питания логической микросхемы. Приемная часть схемы питается от источника на элементах VD3-R5-VD1-C4, вырабатывающего стабильное напряжение 12V. Цепь C2-R3 служит для принудительной установки выключателя в выключенное состояние после подачи напряжения на схему. Например, чтобы лампа не включалась сама от перебоев в сети. Микросхема К561ТМ2 содержит два D-триггера, - здесь работает только один из них. Используя второй триггер можно сделать выключатель для люстры, переключающий две лампы (или две группы ламп).

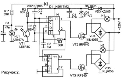
На рисунке 2 показана схема такого переключателя. D-триггеры микросхемы К561ТМ2 включены по схеме двухразрядного двоичного счетчика. Соответственно, есть два числовых выхода, - два прямых выхода триггеров, на выходе каждого из которых включена отдельная ключевая схема на полевом транзисторе и выпрямительном мосте. Существуют всего четыре комбинации включенных ламп, - обе лампы выключены, включена H1, включена Н2 и обе лампы включены. Комбинации перебираются последовательно, - от каждого поднесения руки или перемещения руки перед выключателем. Можно увеличить число переключаемых ламп до трех или четырех используя вместо двух D-триггеров какой-нибудь двоичный счетчик. Инфракрасный светодиод подойдет любой от пультов дистанционного управления, импортный или отечественный. Фототранзистор можно тоже заменить любым фототранзистором или фотодиодом. Если используется фотодиод, его анод нужно подключить вместо эмиттера VT1, а катод - вместо коллектора. При любой замене (а так же, при налаживании) потребуется подбор сопротивления R2, так чтобы чувствительность к свету была достаточной, но не слишком большой. Иначе выключатель будет реагировать на внешний свет или на отражение от удаленных предметов. Можно использовать фототранзистор и ИК-светодиод от старой «шариковой» компьютерной мыши, или от фотодатчика лентопротяжного механизма старого видеомагнитофона, от фотодатчиков неисправных принтеров или другой оргтехники. Диоды КД105 можно заменить на КД209 или другие на напряжение не ниже 300V. Выпрямительные мосты можно заменить другими или составить из отдельных диодов. Важно, чтобы они допускали напряжение не ниже 300V, и ток, соответственно нагрузке (не менее 0,5А). Стабилитрон можно заменить любым стабилитроном на напряжение 7-12V (практически любой стабилитрон серии Д814). Замену транзистору IRF840 можно найти по справочнику. Транзистор должен быть рассчитан на напряжение не ниже 300V и ток не ниже 1А, при этом, сопротивление открытого канала должно быть не более 1 Ом. Микросхему К561ТМ2 можно заменить на К561ТМ1 (отличается тем, что не имеет вывода S, но по цоколевке совпадает с «ТМ2»), К176ТМ2, К176ТМ1, К1561ТМ2 или импортным аналогом. Налаживание заключается в установке расстояния, с которого срабатывает датчик. Делают это подбором яркости свечения ИК-светодиода и чувствительности фототранзистора. Яркость ИК-светодиода устанавливают подбором сопротивления R1 (но не менее 27К), а чувствительность фототранзистора - подбором сопротивления R2. Желательно R2 выбрать поменьше, a R1 побольше, но так чтобы датчик реагировал на поднесение руки не более чем на 10 см, и не менее чем на 5 см. Конструктивно, схема собрана на отрезке макетной печатной платы и установлена в корпус от квадратной розетки для электропроводки.
Радиоконструктор №4 2008г стр. 34
Источник: https://Радиоконструктор №4 2008г стр. 34 |