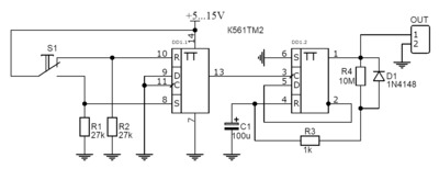
Таймер на К561ТМ2

Если временной интервал не превышает 10-15 минут можно сделать несложный таймер на микросхеме К561ТМ2, состоящей из двух D-триггеров, по схеме здесь приведенной.
Собственно таймер сделан на триггере D1.2,а на триггере D1.1 выполнено устройство его запуска. При нажатии-отпускании на кнопку S1 триггер D1.1 формирует один импульс. Применение триггера для запуска дает возможность полностью избежать сбоев от дребезга контактов кнопки, и одно нажатие – отпускание кнопки формирует только один импульс на выходе D1.1.
Этот импульс поступает на синхровход триггера D1.2 (на вывод 3). При этом триггер D1.2 устанавливается в то состояние, которое есть на его входе данных (вывод 5). Так как исходным для данного триггера является нулевое состояние, то на его инверсном выходе имеется логическая единица, и, так как этот выход соединен с выводом 5, триггер устанавливается в единичное состояние. На выходе схемы появляется логическая единица.
Далее начинается отсчет времени, происходящий за счет зарядки емкости конденсатора С1 через резисторы R3 и R4. Завершается отсчет тем, что С1 заряжается до высокого логического уровня, и это возвращает триггер в нулевое состояние, так как напряжение с С1 поступает на его обнуляющий вывод 4. Особенность данного таймера в том, что остановить отсчет времени и вернуть таймер в нулевое состояние на выходе можно в любой момент отсчитываемого времени. Для этого нужно повторно нажать кнопку S1. Допустим, идет отсчет времени.
На выходе D1.2 единица. Следовательно на инверсном выходе D1.2 будет ноль. А инверсный выход триггера соединен с входом данных. Поэтому, нажатие кнопки S1 во время отсчета времени приведет к тому, что триггер установится в нулевое положение. А не успевший еще зарядиться до логической единицы конденсатор С1 разрядится через диод VD1 и резистор R4.
Продолжительность отсчитываемого времени зависит от цепи R3-C1, фактически именно параметрами этих деталей и определяется. Если нужно сделать регулировку отсчитываемого интервала, это можно сделать заменив резистор R3 переменным, либо двумя последовательно включенными резисторами, переменным и постоянным, при этом постоянный резистор будет ограничивать диапазон регулировки временного интервала.
Если предполагается напряжение с выхода таймера подать на затвор ключа на мощном полевом транзисторе, нужно принять меры против того, чтобы емкость затвора полевого транзистора не перегрузила выход триггера D1.2. Проще всего это сделать, подключив затвор к выходу D1.2 через постоянный резистор сопротивлением не ниже 1 кОм. В противном случае, могут возникать сбои в работе триггера из-за воздействия на него импульса зарядного тока емкости затвора полевого транзистора.
|