|
Двухканальные комбо NostalgiTone
| |
| Molier | Дата: Суббота, 22.11.2025, 20:20 | Сообщение # 1 |
|
Генерал-лейтенант
Группа: Администраторы
Сообщений: 618
Статус: Offline
| Откройте для себя наши двухканальные комбо NostalgiTone с уникальной парой синглов, созданных для передачи культовых тембров, напоминающих легендарных исполнителей и жанры. Каждый комбо включает в себя плату Dual Combo Creator с переключением порядка, позволяющую настраивать тракт сигнала и с лёгкостью получать целый спектр классических звуков.
|
| |
|
|
| Molier | Дата: Суббота, 22.11.2025, 20:29 | Сообщение # 2 |
|
Генерал-лейтенант
Группа: Администраторы
Сообщений: 618
Статус: Offline
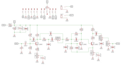
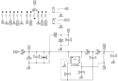
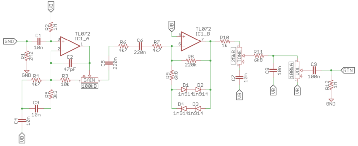
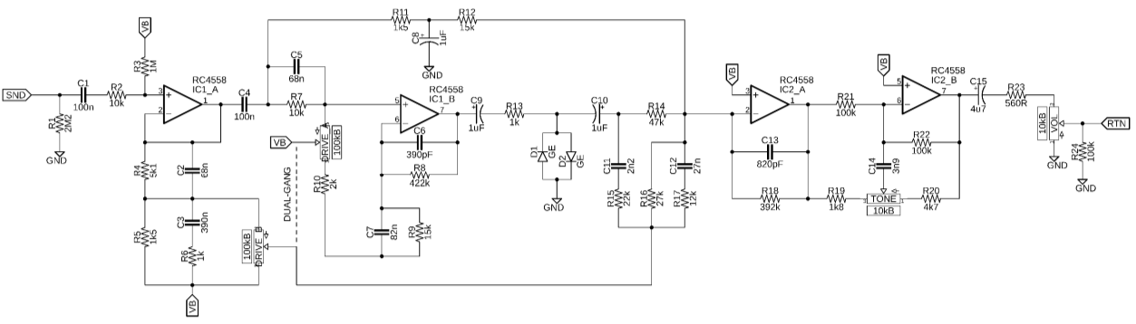
| NostalgiTone ZOSO Tone Dual Combo 
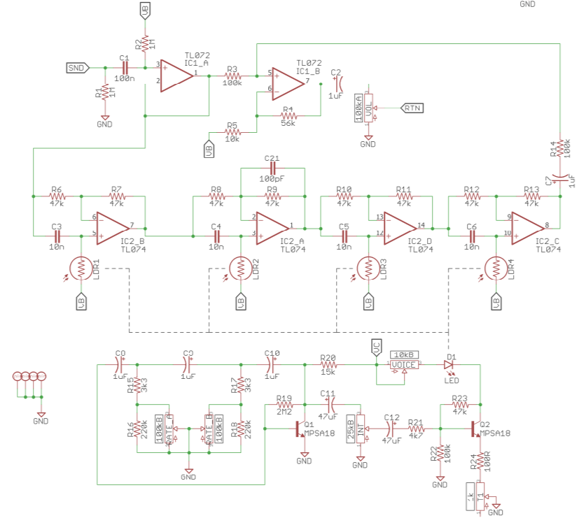
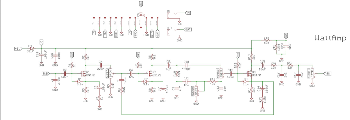
NostalgiTone ZOSO Tone Dual Combo : представляем мощное сочетание двух культовых схем, созданных для воссоздания легендарного звучания Led Zeppelin. Схема «WattAMP» обеспечивает мощный, высокочастотный и чистый звук, напоминающий усилители Hiwatt, обеспечивая насыщенный перегруз без чрезмерной громкости. В свою очередь, «Luna Fuzz» предлагает плотный, насыщенный фузз, позволяющий исследовать широкий диапазон от плотного перегруза до ультранасыщенного фуза. Ощутите безошибочно узнаваемые тона, определившие целую эпоху, и откройте для себя безграничные звуковые возможности!
Основные характеристики:
-Аутентичный предусилитель и тембральный стек в стиле HiWatt с регулируемым эквалайзером для точного управления тембром.
-Fuzz используется для создания возвышенных соло и мощных риффов, он одинаково эффективен как в качестве отдельного тона Fuzz, так и в сочетании с предусилителем.
-Встроенная функция переключения порядка обеспечивает бесконечные возможности звучания, позволяя легко менять путь прохождения сигнала.



Скачать PDF
|
| |
|
|
| Molier | Дата: Суббота, 22.11.2025, 20:56 | Сообщение # 3 |
|
Генерал-лейтенант
Группа: Администраторы
Сообщений: 618
Статус: Offline
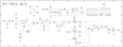
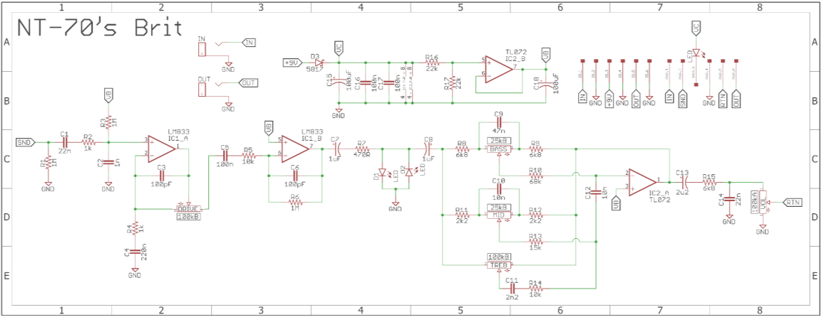
| WyldeChild 
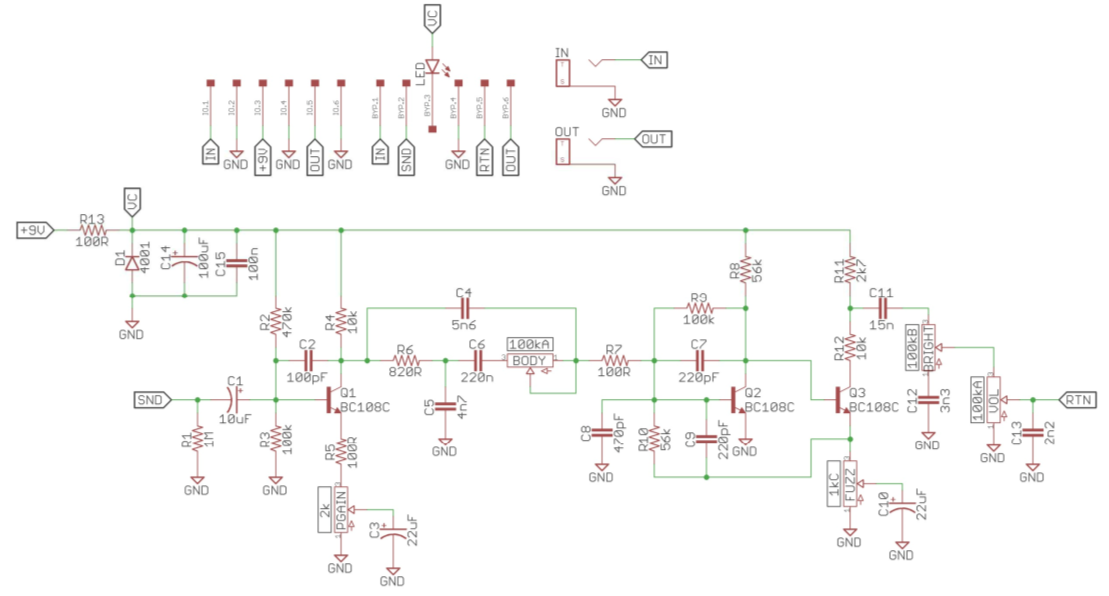
WyldeChild объединяет две культовые схемы — BRIT-800 и Analog Chorus — для создания неповторимого металлического звучания 90-х, которое ассоциируется с Закком Уайлдом и другими легендарными гитаристами. BRIT-800 обеспечивает мощный, насыщенный дисторшн, определявший тяжёлое звучание той эпохи, а Analog Chorus добавляет глубину и теплоту, воссоздавая сочную, закрученную модуляцию, дополняющую хай-гейновые звуки. Эта комбинация позволяет переключать порядок двух различных хорусов при совместном использовании. BRIT-800 создан на основе схемы Marshall, разработанной для имитации легендарного усилителя JCM800, определившего целую эпоху. Эта схема обеспечивает широкий диапазон насыщенного дисторшна и горячих британских тембров, а также точную регулировку уровня, усиления, низких, средних и высоких частот — идеально для создания собственного неповторимого звучания. Аналоговый хорус, вдохновлённый BOSS® CE-2 Chorus Ensemble, воплощает суть оригинальной педали, которую так любили использовать Дэвид Гилмор и Эрик Клэптон. Известная своим тёплым, насыщенным аналоговым хорусом, эта педаль предлагает более мягкую модуляцию по сравнению со своей предшественницей CE-1, гарантируя чёткое и чёткое звучание гитары. Благодаря всего двум ручкам — Rate и Depth — она проста в управлении, но при этом обеспечивает захватывающие эффекты хоруса — от лёгкого эффекта эмбиента до насыщенной модуляции, которая отлично сочетается с дисторшном.
Основные характеристики: Классические металлические тона 90-х: дисторшн BRIT-800 обеспечивает насыщенные, высокочувствительные тона, свойственные фирменному звучанию Закка Уайлда, идеально подходящие для современных металлических риффов и соло. Варианты двойного хоруса: благодаря переключению порядка эта настройка позволяет использовать два отдельных тона аналогового хоруса — один с тонкой модуляцией, а другой — с более выраженным, сочным эффектом хоруса, дополняющим искажение.
ИСТОЧНИК
|
| |
|
|
| Molier | Дата: Суббота, 22.11.2025, 21:01 | Сообщение # 4 |
|
Генерал-лейтенант
Группа: Администраторы
Сообщений: 618
Статус: Offline
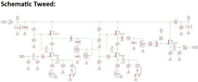
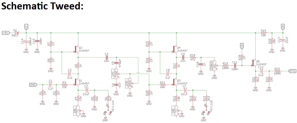
| Tweed Fuzztone Deluxe Dual Combo

Комбинация NostalgiTone Tweed Fuzztone Deluxe Dual Combo — это мощный инструмент, воплощающий легендарные тембры усилителя Tweed Deluxe, дополненный классическим фуззом, выводящим его на совершенно новый уровень. Создан для гитаристов, жаждущих неуловимого звука Tweed, который можно услышать на записях таких легенд, как Нил Янг, Билли Гиббонс, Джо Уолш, Рич Робинсон и Майк Кэмпбелл. Сочетание обеих схем открывает доступ к огромному разнообразию тембров, недоступному ни в одной другой комбинации. Благодаря встроенному переключению порядка вы получаете полный контроль над тембром, словно переключаете педаль на другую педаль одним щелчком переключателя. Сначала направьте переключатель на нужный эффект.



Скачать PDF
ИСТОЧНИК
|
| |
|
|
| Molier | Дата: Суббота, 22.11.2025, 21:10 | Сообщение # 5 |
|
Генерал-лейтенант
Группа: Администраторы
Сообщений: 618
Статус: Offline
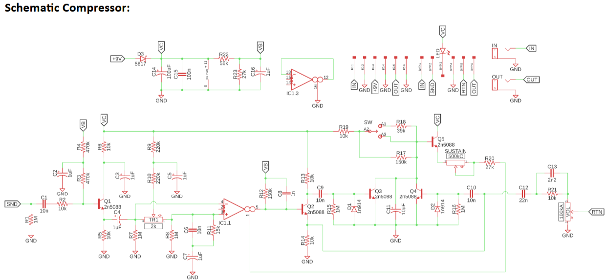
| SKYN TONE 
Представляем двойной комбо NostalgiTone «SKYN TONE», сочетающий в себе две культовые схемы, которые позволяют воссоздать легендарное звучание Lynyrd Skynyrd. Этот комбо включает схемы «Compressor» и «Dumbletone», которые гармонично работают, воссоздавая звучание Lynyrd Skynyrd.
Компрессор: универсальный инструмент, предлагающий как лёгкое сглаживание тембра, так и мощную компрессию. Регулятор громкости регулирует общий выходной сигнал, позволяя добиться усиления или усиления. Регулятор сустейна управляет уровнем компрессии, варьируясь от лёгкой компрессии для тэп-соло и арпеджио до насыщенной, идеально подходящей для кантри, блюза и южного фри-рока.
Dumbletone: Для достижения аутентичного звучания в стиле Lynyrd Skynyrd вам нужен чистый, прозрачный и энергичный предусилитель, и ничто не справится с этой задачей лучше, чем Dumbletone Single. Благодаря четырём ручкам для регулировки громкости, усиления, тембра и вокализации, он обеспечивает лёгкий перегруз на низких настройках, напоминающий ламповые усилители в «золотой середине». Более высокие настройки усиливают усиление и сустейн для насыщенного перегруза.
Ключевая особенность:
Встроенная функция переключения порядка обеспечивает бесконечные возможности звучания и позволяет легко изменить путь сигнала. Используйте переключатель типа «Stubby» или «Short Bat».
Легко воспроизводите звучание Lynyrd Skynyrd, Allman Brothers, Molly Hatchet, Outlaws, ZZ Top, Bonamassa и других исполнителей.



СКАЧАТЬ PDF
ИСТОЧНИК
|
| |
|
|
| Molier | Дата: Суббота, 22.11.2025, 21:18 | Сообщение # 6 |
|
Генерал-лейтенант
Группа: Администраторы
Сообщений: 618
Статус: Offline
| Mule Kicker 
Mule Kicker сочетает в себе проникновенную мощь предусилителя Soldano, вдохновлённого Уорреном Хейнсом, с безошибочной чистотой и напором настоящей схемы Klon [e]Centaur. Каждую сторону можно использовать независимо, комбинировать или менять местами, чтобы добиться беспрецедентной тональной гибкости — от отзывчивой теплоты на грани брейкапа до богатой гармонической насыщенности.
Mule Preamp — это полностью аналоговый предусилитель, основанный на легендарной схеме Soldano. Разработанный для насыщенного звучания, плотных басов и артикулированных высоких частот, он обеспечивает аутентичный ламповый отклик. Mule идеально подходит в качестве отдельного предусилителя или мощной педали драйва, обеспечивая панч, артикуляцию и динамичный отклик, ожидаемые от топовой ламповой схемы усилителя.
Kicker остаётся верным легендарной схеме Klon[e], обеспечивая прозрачное усиление, богатые гармоники и динамичную чувствительность. Он добавляет глубину и ясность, не окрашивая основной тон. Благодаря возможности переключения порядка, вы можете разместить Kicker перед Mule или после него, открывая доступ к широкой палитре уникальных тональных комбинаций для достижения идеального звука.
Основные характеристики:
-Аутентичный предусилитель в стиле Soldano с 3-полосным эквалайзером, регулятором Presence и переключателем Deep для точного и отзывчивого формирования тона.
-Kicker Boost обеспечивает неповторимую ясность, богатые гармоники и прозрачный гейн классического Klon [e]Centaur.
-Встроенная функция переключения порядка — это ключ к непревзойденному формированию тона, открывающий доступ к звукам и динамике, которые вы не найдете больше нигде.
ИСТОЧНИК
|
| |
|
|
| Molier | Дата: Суббота, 22.11.2025, 21:27 | Сообщение # 7 |
|
Генерал-лейтенант
Группа: Администраторы
Сообщений: 618
Статус: Offline
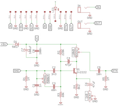
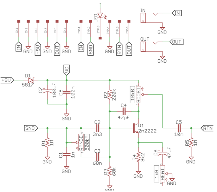
| Metal Godz Dual Combo 
Комбо NostalgiTone Metal Godz Dual Combo разработан для полного спектра басовых тембров, даже пониженный строй точно передан. Ощутите мощь и дайте волю ярости с комбо Metal Godz Dual Combo.
Сочетание обеих схем открывает непревзойденный спектр тембров, не имеющий аналогов ни в одной другой комбинации. Секрет, используемый пионерами метала, становится очевидным с первого взгляда. Благодаря усилителю Boost в стиле Rangemaster вы получаете полный контроль над своим тембром, будь то полноценный режим Doom или прорезающий микс.
Наконец, благодаря встроенному переключению порядка эффектов, это как будто совершенно другая педаль одним щелчком переключателя. Просто направьте переключатель на эффект, который вы хотите включить первым.



СКАЧАТЬ PDF
ИСТОЧНИК
|
| |
|
|
| Molier | Дата: Суббота, 22.11.2025, 21:35 | Сообщение # 8 |
|
Генерал-лейтенант
Группа: Администраторы
Сообщений: 618
Статус: Offline
| NostalgiTone John Mayer Tribute Combo – Blues Kicker 
Испытайте легендарную комбинацию из двух педалей, которую так любил Джон Майер и другие легенды звука. Две культовые схемы в одном компактном корпусе 1590BB2 — с дополнительной функцией переключения порядков.
Секция Kicker Klon(e) воссоздаёт выразительный подъём и чёткость средних частот легендарной схемы Klon. Идеально подходит для усиления низких частот или для придания усилителю теплоты и чёткости.
Секция Blues Breaker обеспечивает плавное, похожее на усилитель, прерывание и естественную компрессию — идеально подходит для чувствительной к касанию игры и динамичной сольной партии.
При совместном использовании эти две схемы прекрасно взаимодействуют, предлагая все: от едва заметной зернистости до насыщенного перегруза с ясностью и глубиной — тональное сочетание, которое Джон Майер использует для формирования своего фирменного звука.
Встроенная функция переключения порядка позволяет мгновенно менять путь сигнала. Откройте для себя совершенно разные звучания одним щелчком переключателя. (Используйте тумблер с коротким валом. )
Чтобы глубже понять, почему это знаковое сочетание работает так хорошо, почему оно так востребовано и как переключение порядка выводит его на новый уровень, посетите эту страницу блога на сайте PedalPlayers: Анализ комбинации Klon / Blues Breaker





СКАЧАТЬ PDF
ИСТОЧНИК
|
| |
|
|
| Molier | Дата: Суббота, 22.11.2025, 21:49 | Сообщение # 9 |
|
Генерал-лейтенант
Группа: Администраторы
Сообщений: 618
Статус: Offline
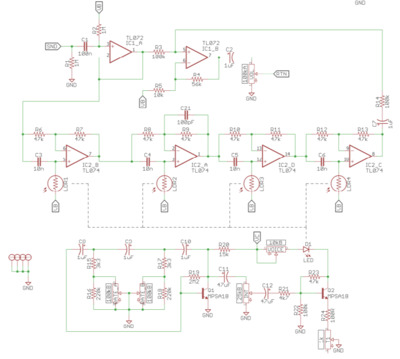
| Crazy Train Combo 
NostalgiTone Crazy Train Combo — двойной комбо, сочетающий две культовые схемы, чтобы передать легендарное звучание Рэнди Роудса. Этот комбо включает схемы «British» и «Plexamp», идеально гармонирующие друг с другом и воссоздающие пронзительные звуки, определившие эпоху рока.
Схема «British» включает в себя предусилитель и темброблок в стиле Marshall. Она обеспечивает классический британский кранч и динамичный отклик, которые легли в основу звучания Рэнди Роудса. Независимо от того, играете ли вы ритм-гитару или соло, эта схема обеспечивает богатую гармоническую сложность и энергичный средний диапазон, которые делают звук по-настоящему живым.
Схема «Plexamp» служит для усиления предварительного усилителя, вдохновлённая легендарным Dist+, который Рэнди использовал для создания дисторшна в своём усилителе Marshall. Эта схема идёт ещё дальше: она включает в себя дополнительный двухслойный эквалайзер для ещё более точной настройки тона, обеспечивая дополнительную резкость и чёткость, которые делали звучание Рэнди таким уникальным. В обратном порядке (усиление на втором месте) можно получить совершенно другой набор полезных тонов.
Основные характеристики:
Аутентичный британский предусилитель и тембральный стек в стиле Marshall с регулируемыми басами, средними и высокими частотами для точного управления тембром.
Plexamp используется как предусилитель для парящих соло и мощных риффов, но также эффективен и как самостоятельная функция.
Встроенная функция переключения порядка обеспечивает бесконечные возможности звучания, позволяя легко менять путь прохождения сигнала.
|
| |
|
|
| Molier | Дата: Суббота, 22.11.2025, 21:59 | Сообщение # 10 |
|
Генерал-лейтенант
Группа: Администраторы
Сообщений: 618
Статус: Offline
| Beano Bundle 
Комплект NostalgiTone Beano Bundle дарит магию винтажного усилителя, обогащая ваш звук нежностью и чёткостью, вдохновлённый такими легендами, как Клэптон, Мур, Майер и многими другими. Уникальная секция Rangemaster обеспечивает точный контроль громкости, усиления и частоты, превосходящий возможности многих легендарных гитаристов 70-х и 80-х годов.
Сочетание двух схем открывает широкий спектр универсальных тембров, не имеющих аналогов в других комбинациях. Просто ощутите это, чтобы поверить в его мощь.
Приготовьтесь к невероятному сочетанию двух культовых дизайнов. Эта многофункциональная комбинация легендарных схем была разработана, чтобы пробудить творческий потенциал и вдохновить вас. Всё это упаковано в компактный корпус 1590BB2. • Секция Blues Breaker пробуждает магию винтажных усилителей, обогащая ваш звук сладостью и чёткостью, вдохновлённую такими легендами, как Клэптон, Мур, Майер и многими другими. • Уникальная секция Rangemaster обеспечивает точный контроль громкости, усиления и частоты, превосходя те, которые использовали многочисленные легенды гитары 70-х и 80-х годов. • Сочетание обеих схем открывает широкий спектр универсальных тембров, непревзойдённых ни одной другой комбинацией. Вы просто должны испытать это, чтобы поверить в его мощь. • Благодаря встроенному переключению порядка, вы полностью контролируете свой тон. Это как иметь совершенно другую педаль одним щелчком переключателя. (Используйте короткий переключатель в стиле sha: / stubby)



СКАЧАТЬ PDF
ИСТОЧНИК
|
| |
|
|
| Molier | Дата: Суббота, 22.11.2025, 22:06 | Сообщение # 11 |
|
Генерал-лейтенант
Группа: Администраторы
Сообщений: 618
Статус: Offline
| 2112 
Представляем двойной комбо «2112», сочетающий в себе две культовые схемы, которые воссоздают легендарное звучание ранних лет RUSH. Этот комбо включает схемы «Phaser» и «Plexamp», идеально гармонирующие друг с другом и позволяющие воссоздать раннее звучание Алекса Лайфсона в RUSH.
Phaser сочетает в себе элементы нескольких культовых моделей и обеспечивает плавные переходы между фазовыми сдвигами, улучшая модуляцию и создавая органичный звук. Phaser обеспечивает точный контроль частоты, интенсивности, громкости и тембра, позволяя вам точно настроить звук, как никогда ранее. Наслаждайтесь сниженным уровнем шума и более чистым звучанием.
Схема «Plexamp» представляет собой качественный усилитель Marshall с превосходным управлением тембром. Более того, эта схема при совместном использовании легко воспроизводит многие звуки 70-х, а затем, заменив их, получает совершенно другой набор полезных тембров.
Ключевая особенность:
Встроенная функция переключения порядка обеспечивает бесконечные возможности звучания и позволяет легко изменить путь сигнала. Используйте переключатель типа «Stubby» или «Short Bat».




СКАЧАТЬ PDF
ИСТОЧНИК
|
| |
|
|
| Molier | Дата: Суббота, 22.11.2025, 22:15 | Сообщение # 12 |
|
Генерал-лейтенант
Группа: Администраторы
Сообщений: 618
Статус: Offline
| Bridge of Sighs 
Представляем двойной комбо «Bridge of Sighs», созданный для передачи легендарного звучания Робина Троуэра. Этот комбо объединяет схемы VIBE и Plexamp, созданные для безупречной работы в паре, воссоздающей культовое винтажное звучание Троуэра. Благодаря встроенному переключению порядка, этот комплект открывает новые возможности тембров, ранее недоступные в формате одной педали.
Схема VIBE обеспечивает насыщенную, вихревую модуляцию, вдохновлённую классическими аналоговыми эффектами вибрато, придавая вашему звуку глубину, движение и сочный, выразительный характер. С помощью регуляторов скорости, интенсивности, громкости и тона вы можете настроить лёгкое мерцание или насыщенное вибрато, которое прекрасно сочетается с вашей гитарой.
Схема Plexamp представляет собой высококачественный предусилитель в стиле Marshall с гибкими возможностями настройки тембра. В сочетании с VIBE он раскрывает весь спектр классических рок-тембров 70-х, напоминающих фирменное звучание Трауэра. Изменение пути сигнала открывает совершенно новый набор вдохновляющих текстур для творческих экспериментов.
Ключевая особенность:
Встроенная функция переключения порядка обеспечивает бесконечные возможности звучания, позволяя изменять путь сигнала с помощью переключателя «Stubby» или короткого переключателя.
Легко получайте легендарные тона Робина Троуэра и других исполнителей.
ИСТОЧНИК
|
| |
|
|
|