Четверг
23.04.2026
04:11
Категории раздела
Электроника [132]
Очумелые ручки [45]
Гитарные педали эффектов [26]
Синтез звука [2]
Компьютеры и др. [20]
Судомоделизм [11]
Работа с деревом [9]
Поделки из бумаги [8]
Чертежи и схемы [24]
Data Sheets [20]
Разное [8]
Поиск
Вход на сайт
Статистика

Top.Mail.Ru
Друзья сайта
Flag Counter
Теги
чертежи дерево журнал сам Домашняя Лаборатория 2007 электроника NE555 CD4017 микшер судомоделизм примочки гитара 555 Amp LM386 DIY усилитель VerifiedGRECHA блок питания схемы Парусник Мастерок генератор синтезатор БП JFET VCO CD40106 LFO электрогитара эффекты педали boss Sequencer Tremolo distortion preamp секвенсор Verified boost overdrive Pedals fuzz bass COLORSOUND Compressor Mixer TL072 drum
Коллекция работ и идей. Всё своими руками.

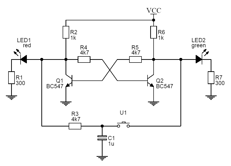
Переключение одной кнопкой

Переключение одной кнопкой

Категория: Электроника | Добавил: Molier (01.01.2026) | Автор: GRECHA
Просмотров: 26 | Комментарии: 1 | Теги: VerifiedGRECHA | Рейтинг: 5.0/1


Похожие статьи :
Добавлять комментарии могут только зарегистрированные пользователи.
[ Регистрация | Вход ]