Понедельник
09.02.2026
02:08
Категории раздела
Очумелые ручки [45]
Компьютеры и др. [20]
Электроника [126]
Гитарные педали эффектов [26]
Судомоделизм [11]
Работа с деревом [9]
Поделки из бумаги [8]
Чертежи и схемы [24]
Разное [8]
Data Sheets [20]
Поиск
Вход на сайт
Статистика

Top.Mail.Ru
Друзья сайта
Flag Counter
Теги
чертежи дерево сделай сам журнал сам интересно Домашняя Лаборатория 2007 CD4049 электроника Delay NE555 судомоделизм примочки гитара 555 Amp LM386 программы усилитель VerifiedGRECHA блок питания схемы Парусник Мастерок генератор синтезатор JFET электрогитара эффекты комбик педали boss Tremolo distortion preamp ibanez Verified MXR Pedal boost overdrive Pedals Lovepedal fuzz DOD COLORSOUND bass Compressor TL072
Коллекция работ и идей. Всё своими руками.

Звукозаписывающий модуль на IDS1820

Звукозаписывающий модуль на IDS1820

Во время нажатия кнопки REC  происходит запись голосового сообщения с микрофона, в процессе горит светодиод. Длительность записи не более 10 сек. При нажатие на кнопку PLAYE воспроизводится все записанное голосовое сообщение, при нажатии на кнопку PLAYL  воспроизводится голосового сообщения происходит до отжатия кнопки. 

Назначение контактов показано в таблице:

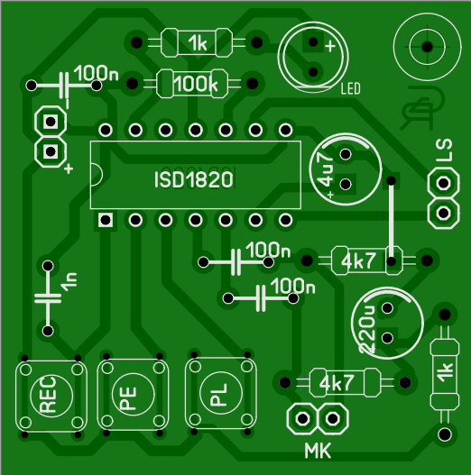
ПЕЧАТНАЯ ПЛАТА:

 Скачать печатную плату  

ПРОВЕРЕНО ЛИЧНО, ВСЁ РАБОТАЕТ!



Источник: https://gr.do.am/
Категория: Очумелые ручки | Добавил: Molier (28.12.2025) | Автор: GRECHA E W
Просмотров: 12 | Теги: IDS1820, VerifiedGRECHA | Рейтинг: 0.0/0


Похожие статьи :
Добавлять комментарии могут только зарегистрированные пользователи.
[ Регистрация | Вход ]