EarthQuaker Devices Black Eye

Black Eye – это клин буст, основанный на Mosfetbooster. Этот бустер добавит искрящихся тонов в ваш звук, при этом оставит его очень прозрачным. Педаль способна усилить ваш сигнал почти на 30 дБ. Коэффициент усиления устанавливается внутренним регулятором, если на вашей гитаре стоят датчики с небольшим «выхлопом», то вы сможете выжать из этой педали ещё большее усиление. Также он очень прост в управлении.
На случай, если вы не знакомы с бустерами: этот прибор не перегружает звук сам по себе, он увеличивает ощущаемую громкость. Black Eye может быть использован для раскачки вашего усилителя (других педалей), чтобы получить сочный перегруз, или усиления чистого звука.

Органы управления:
- Boost/Cut (внутренний регулятор) – подстраивает «выхлоп» под ваши датчики
- Gain – уровень исходящего сигнала

.
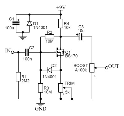
Перечень
R1 - 2M2
R2 - 10M
R3 - 10M
R4 - 10k
C1 - 100u
C2 - 100n
C3 - 10u
Q1 - BS170 (2N7000)
D1 - 1N4001 (1N5817)
D2 - 1N4001
Trim 5k
A100k
ПЕЧАТНАЯ ПЛАТА 25х35
|